Portaria 95, de 19 de abril de 2023
Estabelece a utilização de procedimento operacional padrão para emissão de Acordo de Cooperação Técnica (ACT) referente à gestão integrada do Cadastro Técnico Federal de Atividades Potencialmente Poluidoras e Utilizadoras de Recursos Ambientais (CTF/APP) e cadastros técnicos distrital e estaduais, incluindo os procedimentos para recolhimento da Taxa de Controle e Fiscalização Ambiental (TCFA) e das Taxas de Fiscalização Ambiental (TFA) do Distrito Federal e dos estados.
PORTARIA Nº 95, DE 19 DE ABRIL DE 2023
Estabelece a utilização de procedimento operacional padrão para emissão de Acordo de Cooperação Técnica (ACT) referente à gestão integrada do Cadastro Técnico Federal de Atividades Potencialmente Poluidoras e Utilizadoras de Recursos Ambientais (CTF/APP) e cadastros técnicos distrital e estaduais, incluindo os procedimentos para recolhimento da Taxa de Controle e Fiscalização Ambiental (TCFA) e das Taxas de Fiscalização Ambiental (TFA) do Distrito Federal e dos estados.
O PRESIDENTE DO INSTITUTO BRASILEIRO DO MEIO AMBIENTE E DOS RECURSOS NATURAIS RENOVÁVEIS, nomeado pela Portaria nº 1.179, de 23 de fevereiro de 2023, publicado no Diário Oficial da União de 24 de fevereiro de 2023, no uso das atribuições que lhe conferem o inciso V do art. 15 do Anexo I do Decreto nº 11.095, de 13 de junho de 2022, que aprovou a Estrutura Regimental do Ibama, publicado no Diário Oficial da União de 14 de junho de 2022, e o inciso VI do art. 195 da Portaria Ibama nº 92, de 14 de setembro de 2022, que aprovou o Regimento Interno do Ibama, publicada no Diário Oficial da União de 16 de setembro de 2022, e considerando o constante dos autos do processo nº 02001.010318/2020-76,
RESOLVE:
Art. 1º Estabelecer a utilização do procedimento operacional padrão para emissão de Acordo de Cooperação Técnica (ACT) referente à gestão integrada do Cadastro Técnico Federal de Atividades Potencialmente Poluidoras e Utilizadoras de Recursos Ambientais (CTF/APP) e cadastros técnicos distrital e estaduais, incluindo os procedimentos para recolhimento da Taxa de Controle e Fiscalização Ambiental (TCFA) e das Taxas de Fiscalização Ambiental (TFA) do Distrito Federal e dos estados, na forma do anexo desta portaria.
Art. 2º Em até 2 (dois) anos, o Ibama promoverá, junto aos partícipes dos ACT vigentes, a adequação a regras estabelecidas pelo novo modelo de ACT, por meio de termo aditivo ou de substituição integral dos acordos, salvo justificativa fundamentada para dilação do prazo.
Art. 2º Em até 5 (cinco) anos, o Ibama promoverá, junto aos partícipes dos ACT vigentes, a adequação a regras estabelecidas pelo novo modelo de ACT, por meio de termo aditivo ou de substituição integral dos acordos, salvo justificativa fundamentada para dilação do prazo. ( Redação dada pela Portaria nº 21,de 17 de fevereiro de 2025 )
Art. 3º Fica revogada a Portaria nº 1.155, de 25 de maio de 2020, publicada no Boletim de Serviço Especial 5C, de 29 de maio de 2020.
Art. 4º Esta portaria entra em vigor em 02 de maio de 2023.
RODRIGO AGOSTINHO
Presidente do Ibama
ANEXO
|
4. Procedimento |
||
|
|
4.1. |
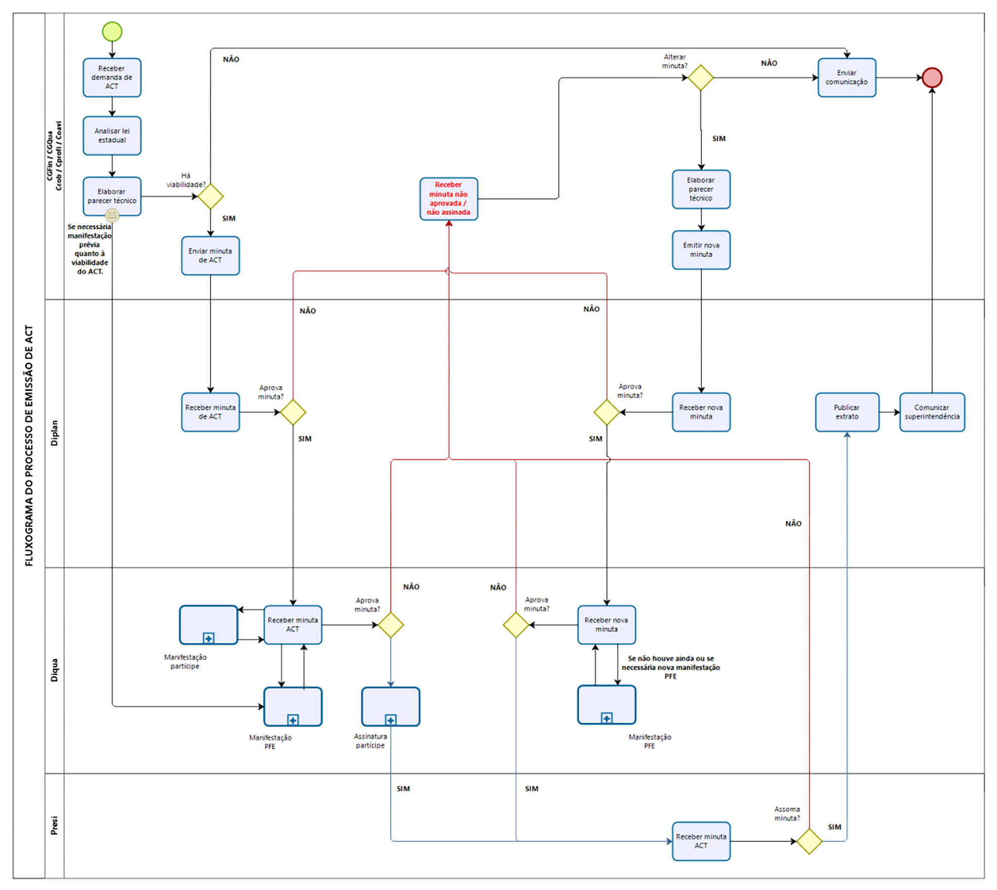
Quadro do passo a passo da emissão de ACT: |
|
Passo |
Responsável |
Descrição de atividades |
Modelo de documento (8. Anexos) |
|
1 |
CCob/Cprofi/Coavi |
Receber demanda de emissão de ACT. |
|
|
2 |
CCob/Cprofi/Coavi |
Analisar lei estadual. |
8.2.1. |
|
3 |
CCob/Cprofi/Coavi |
Solicitar manifestação prévia à PFE/Ibama quanto à viabilidade do ACT (se necessária). |
|
|
4 |
CCob/Cprofi/Coavi |
Conferir itens do formulário de verificação, saneando pendências de instrução processual. |
8.2.2. |
|
5 |
CCob/Cprofi/Coavi |
Elaborar parecer técnico (viabilidade). |
8.2.3. |
|
6 |
CCob/Cprofi/Coavi |
Instruir processo com última versão de modelo de minuta de ACT disponível no processo SEI/Ibama 02001.010318/2020-76. |
8.2.4. |
|
7 |
CCob/Cprofi/Coavi |
Preencher o modelo de minuta com os dados específicos do ACT e do partícipe. |
|
|
8 |
CCob/Cprofi/Coavi |
Enviar minuta de ACT, submetendo simultaneamente o parecer técnico à CGFin e à CGQua. |
|
|
9 |
CGFin |
Aprovar parecer técnico, minuta do ACT e submeter despacho de aprovação à Diplan. |
|
|
(No caso de reprovação, seguir ao Passo 18.) |
|||
|
10 |
CGQua |
Aprovar parecer técnico, minuta do ACT e submeter despacho de aprovação à Diqua. |
|
|
(No caso de reprovação, seguir ao Passo 18.) |
|||
|
11 |
Diplan |
Assinar despacho de aprovação da CGFin e encaminhar à Diqua. |
|
|
(No caso de reprovação, seguir ao Passo 18.) |
|||
|
12 |
Diqua |
Encaminhar minuta do ACT ao partícipe. |
|
|
13 |
Diqua |
Assinar despacho de aprovação da CGQua e encaminhar processo do ACT à PFE/Ibama. (No caso de reprovação, seguir ao Passo 18.) |
|
|
14 |
PFE/Ibama |
Manifestar sobre legalidade da minuta do ACT. |
|
|
15 |
Diqua |
Providenciar o cadastramento de signatários externos no SEI/Ibama e encaminhar à Presi. |
|
|
(No caso de reprovação da minuta, seguir ao Passo 18.) |
|||
|
16 |
Presi |
Assinar ACT. |
|
|
(No caso de minuta não assinada, seguir ao Passo 18.) |
|||
|
17 |
Diplan |
Publicar extrato do ACT no DOU e seguir ao Passo 26). |
8.2.6. |
|
18 |
CCob/Cprofi/Coavi |
Receber minuta do ACT reprovada ou não assinada. |
|
|
19 |
CCob/Cprofi/Coavi |
Alterar Minuta do ACT. |
|
|
(No caso de não seguimento de ACT, seguir ao Passo 27.) |
|
||
|
20 |
CCob/Cprofi/Coavi |
Elaborar parecer técnico (alteração de minuta). |
8.2.5. |
|
21 |
CCob/Cprofi/Coavi |
Enviar nova minuta de ACT, submetendo simultaneamente o parecer técnico à CGFin e à CGQua. |
|
|
22 |
CGFin |
Aprovar parecer técnico, nova minuta do ACT e submeter despacho de aprovação à Diplan. |
|
|
(No caso de reprovação da minuta, retornar ao Passo 18.) |
|||
|
23 |
CGQua |
Aprovar parecer técnico, nova minuta do ACT e submeter despacho de aprovação à Diqua. |
|
|
(No caso de reprovação da minuta, retornar ao Passo 18.) |
|||
|
24 |
Diplan |
Assinar despacho de aprovação da CGFin e encaminhar à DIQUA. |
|
|
(No caso de reprovação, retornar ao Passo 18.) |
|||
|
25 |
Diqua |
No caso de não haver ainda manifestação da PFE/Ibama ou de ser necessária nova manifestação, retornar ao Passo 13. |
|
|
Assinar despacho de aprovação da CGQua e retornar ao Passo 15. |
|||
|
(No caso de reprovação, retornar ao Passo 18.) |
|||
|
26 |
Diqua |
Enviar comunicação à superintendência do Ibama interessada. |
|
|
27 |
Diplan |
Enviar comunicação ao órgão/entidade estadual interessado. |
|
|
|
4.2. |
Emissão de termo aditivo |
|
|
4.2.1. |
A emissão de termo aditivo seguirá o passo a passo de emissão de ACT e respectivo fluxograma de processo, exceto a análise de lei estadual que não tenha sido modificada. |
|
|
4.2.2. |
As cláusulas do termo aditivo reproduzirão as cláusulas do modelo de ACT que forem pertinentes ao termo. |
|
|
4.2.3. |
Quando a emissão de termo aditivo for resultar em difícil intelecção de cláusulas e subitens, deverá ser analisada a oportunidade de substituição integral do ACT. |
|
|
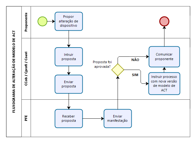
4.3. |
Alteração de modelo de ACT |
|
|
|
No caso do Ibama ou da PFE/Ibama identificarem oportunidade de melhoria do modelo de ACT, será instruída, no processo SEI/Ibama 02001.010318/2020-76, proposta de alteração conforme procedimento (8. Anexos: 8.2). |
|
|
||
|
5. Procedimento resumido |
||
|
|
5.1. |
Análise de lei estadual. |
|
|
5.2. |
Elaboração de Minuta de ACT. |
|
|
5.3. |
Aprovação de Minuta de ACT. |
|
|
5.4. |
Verificação de legalidade da Minuta de ACT, por meio de manifestação da PFE/Ibama. |
|
|
5.5. |
Assinatura de ACT. |
|
|
5.6. |
Publicação de extrato de ACT. |
|
|
5.7. |
Manutenção de modelo de ACT atualizado. |
|
|
||
|
6. Pontos de atenção |
||
|
|
6.1. |
Na análise de lei estadual (ou distrital) que institua o CTE (ou CTD) e a TFA/[UF] (8. Anexos: 8.2.1.), pode-se constatar, eventualmente, incompatibilidades com o CTF/APP e com a TCFA, inviabilizando a integração de procedimentos de registros ambientais, de procedimentos tributários e o próprio ACT. |
|
|
6.2. |
A publicação de lei estadual (ou distrital) constitui condição indispensável, mas não suficiente à emissão do ACT. |
|
|
6.3. |
Para o item da lista de verificação (8. Anexos: 8.2.2.) referente à inscrição no CTF/APP, caso a resposta seja positiva, deve-se revisar com o partícipe a propriedade do registro. Não havendo enquadramento da pessoa jurídica na forma da regulamentação vigente do CTF/APP, deve-se proceder ao encerramento da inscrição antes da assinatura do ACT. |
|
|
6.4. |
O modelo de parecer técnico (8. Anexos: 8.2.3.) deverá ser ajustado à análise de cada processo. Contudo, são requisitos obrigatórios do parecer que conclua pela viabilidade do ACT: - análise de mérito e de interesse institucional recíproco quanto à emissão do ACT; - discriminação das metas do plano de trabalho; e - justificativa do prazo de vigência do ACT. |
|
|
6.5. |
No caso do Distrito Federal são necessárias alterações específicas dos modelos de pareceres técnicos de viabilidade (8. Anexos: 8.2.3.) e de alteração de minuta (8. Anexos: 8.2.5.), substituindo-se os vocábulos referentes a ente estadual por vocábulos referentes ao ente distrital. |
|
|
6.6. |
O modelo de ACT (8. Anexos: 8.2.4.) poderá ter adaptações que atendam às especificidades dos acordos, considerando peculiaridades de partícipes signatários, da lei estadual que institua o CTE e a TFA/[UF], ou do plano de trabalho. |
|
|
6.6.1. |
Para fins de denominação de cadastro técnico distrital ou estadual, o ACT reproduzirá a denominações e siglas na forma da respectiva lei de instituição. |
|
|
6.6.2. |
Para fins de denominação de Taxa de Fiscalização Ambiental (TFA) a que se refere o art. 17-P da Lei nº 6.938/1981, o ACT reproduzirá a denominações e siglas na forma da respectiva lei de instituição. |
|
|
6.7. |
Sem prejuízo de outros signatários do ACT, o órgão/entidade estadual à qual se incumba a responsabilidade pela gestão do CTE dever ser partícipe do acordo. |
|
|
6.8. |
Deve-se avaliar a oportunidade, conforme lei que institua o CTE e legislação ambiental estadual, de incluir-se a secretaria estadual de meio ambiente como partícipe signatário do ACT, no caso de ser órgão/entidade estadual distinto aquele responsável pela gestão do CTE. |
|
|
6.9. |
Deve-se incluir como partícipe signatário do ACT a órgão/entidade estadual responsável pelo recolhimento da TCFA/[UF], no caso de ser órgão/entidade estadual distinto aquele responsável pela gestão do CTE. |
|
|
6.10. |
No curso da instrução processual e antes da assinatura do ACT, o partícipe deverá revisar o plano de trabalho proposto na minuta de ACT. |
|
|
6.11. |
No caso do Distrito Federal, são necessárias alterações específicas do modelo de ACT (8. Anexos: 8.2.4.): |
|
|
6.11.1. |
acrescentando-se a referência ao "art. 10" no item de fundamentação legal do ACT pela Lei Complementar nº 140/2011; |
|
|
6.11.2. |
substituindo-se os vocábulos referentes a ente estadual por vocábulos referentes ao ente distrital; e |
|
|
6.11.3. |
e suprimindo-se dispositivos que se refiram a ente municipal. |
|
|
6.12. |
Havendo versionamento do modelo de ACT, é indispensável que a nova versão seja devidamente instruída no processo SEI/Ibama 02001.010318/2020-76. |
|
|
6.13. |
No caso do Distrito Federal são necessárias alterações específicas dos modelos de extratos de ACT (8. Anexos: 8.2.6.) e de TA (8. Anexos: 8.2.7.), substituindo-se os vocábulos referentes a ente estadual por vocábulos referentes ao ente distrital. |
|
|
6.13.1. |
A instrução de minuta de ACT ou de TA deverá ser acompanhada de respectiva minuta de extrato para publicação no DOU, atendendo o que dispõe o inciso II do § 5º do OFÍCIO-CIRCULAR Nº 33/2022/DIPLAN (SEI/Ibama 12952548) ou comunicação sucedânea. |
|
|
6.14. |
Uma vez assinado o ACT ou TA, é exíguo o prazo para publicação do respectivo extrato. |
|
|
6.15. |
Deverá ser especificada qual é a legislação de regência de licitações e de contratos administrativos aplicável ao ACT, considerando a respectiva data de emissão, adequando-se a redação: |
|
|
6.15.1. |
de parecer técnico (item 7.4); |
|
|
6.15.2. |
da minuta de ACT (item 8.2.4.: dispositivo 2.2.2.); |
|
|
6.15.3. |
da minuta de extrato de publicação de ACT (item 8.2.6.); e |
|
|
6.15.4. |
da minuta de extrato de publicação de termo aditivo (item 8.2.7.). |
|
|
6.16. |
A lei de regência será a Lei nº 8.666, de 21 de junho de 1993, no caso de ACT emitido durante a sua vigência. |
|
|
6.17. |
A lei de regência será a Lei nº 14.133, de 1º de abril de 2021, para o ACT emitido após a revogação da Lei nº 8.666, de 1993. |
|
|
6.18. |
É vedado que um mesmo ACT especifique ambas as leis como norma de regência do acordo. |
|
|
||
|
7. Referências normativas |
||
|
|
7.1. |
Lei Complementar nº 95, de 26 de fevereiro de 1998 (e alterações). |
|
|
7.2. |
Lei Complementar nº 140, de 8 de dezembro de 2011. |
|
|
7.3. |
Lei nº 6.938, de 31 de agosto de 1981 (e alterações). |
|
|
7.4. |
Lei nº 8.666, de 23 de junho de 1993. |
|
|
7.5. |
Lei nº 14.133, de 1º de abril de 2021. |
|
|
7.6. |
Decreto nº 9.094, de 17 de julho de 2017 (e alterações). |
|
|
7.7. |
Instrução Normativa Ibama nº 17, de 30 de dezembro de 2011 (e alterações). |
|
|
7.8. |
Instrução Normativa Ibama nº 13, de 23 de agosto de 2021. |
|
|
7.9. |
Instrução Normativa Ibama nº 22, de 22 de dezembro de 2021. |
|
|
7.10. |
Portaria Ibama nº 561, de 27 de fevereiro de 2020. |
|
|
||
|
8. Anexos (sumário) |
||
|
|
8.1. |
Fluxograma |
|
|
8.1.1. |
Processo de ACT |
|
|
8.2. |
Modelos de documentos |
|
|
8.2.1. |
Guia de análise de lei estadual que institui o CTE e a TFA/[UF] |
|
|
8.2.2. |
Formulário de verificação |
|
|
8.2.3. |
Modelo de parecer técnico (viabilidade) |
|
|
8.2.4. |
Modelo de ACT (versão nº 1) |
|
|
8.2.5. |
Modelo de parecer técnico (alteração de minuta) |
|
|
8.2.6. |
Modelo de extrato de ACT |
|
|
8.2.7. |
Modelo de extrato de TA |
|
|
8.3. |
Alteração do modelo de minuta de ACT |
|
|
8.3.1. |
Fluxograma |
|
|
8.3.2. |
Formulário de proposta de alteração |
|
8. Anexos |
|
8.1. |
Fluxograma |
|
8.1.1. |
Processo de ACT |

|
PARTE PRELIMINAR DA LEI |
|||
|
1 |
Quesito |
Dispositivo |
Modelo de dispositivo |
|
Formal |
Epigrafe |
Lei nº [...], de [...] de [...] de [...] |
|
|
Observações: - referente ao art. 4º da Lei Complementar nº 95/1998; - dispositivo da lei estadual necessário para fins de ACT.
Trata-se de norma que, entre outros dispositivos, institui tributo, e assim adstrita à forma de lei. Não é viável a emissão de ACT que se baseie em outro tipo normativo, como decreto do Poder Executivo estadual ou resolução de conselho estadual de meio ambiente, em razão de violação de reserva legal. Quanto à data, a implementação do art. 17-P da Lei nº 6.938/1981 (vide Quesito 27), observará o que dispõem as alíneas "b" e "c" do inciso III do art. 150 da Constituição Federal, considerando a data de publicação do diploma estadual. |
|||
|
|
|||
|
2 |
Quesito |
Dispositivo |
Modelo de dispositivo |
|
Formal |
Ementa |
Institui o Cadastro Técnico Estadual de Atividades Potencialmente Poluidoras e Utilizadoras de Recursos Ambientais (CTE), e a Taxa de Controle e Fiscalização Ambiental do estado d[a/e/o] [nome do estado] (TFA/UF). |
|
|
Observações: - referente ao art. 5º da Lei Complementar nº 95/1998; - dispositivo da lei estadual de análise prescindível para fins de ACT. |
|||
|
|
|||
|
3 |
Quesito |
Dispositivo |
Modelo de dispositivo |
|
Formal |
Preâmbulo |
— |
|
|
Observações: - referente ao art. 6º da Lei Complementar nº 95/1998; - dispositivo da lei estadual necessário para fins de ACT. |
|||
|
|
|||
|
4 |
Quesito |
Dispositivo |
Modelo de dispositivo |
|
Primeiro artigo |
Art. 1º |
O registro de atividades potencialmente poluidoras ou utilizadoras de recursos ambientais e sua integração no Sistema Nacional de Informações sobre o Meio Ambiente obedecerá ao disposto nesta lei. |
|
|
Observações: - referente ao art. 7º da Lei Complementar nº 95/1998; - referente ao inciso VII do art. 9º e ao art. 17-L da Lei nº 6.938/1981; - dispositivo da lei estadual de análise prescindível para fins de ACT. |
|||
|
PARTE NORMATIVA DA LEI |
|||
|
5 |
Quesito |
Dispositivo |
Modelo de dispositivo |
|
A lei institui cadastro técnico de atividades potencialmente poluidoras e utilizadoras e recursos ambientais? |
Art. 2º, caput |
Fica instituído o Cadastro Técnico Estadual de Atividades Potencialmente Poluidoras e Utilizadoras de Recursos Ambientais (CTE), para registro obrigatório de pessoas físicas ou jurídicas que se dedicam a atividades potencialmente poluidoras e à extração, produção, transporte e comercialização de produtos potencialmente perigosos ao meio ambiente, assim como de produtos e subprodutos da fauna e flora. |
|
|
Observações: - referente ao inciso II do art. 17 da Lei nº 6.938/1981; - dispositivo da lei estadual necessário para fins de ACT. |
|||
|
|
|||
|
6 |
Quesito |
Dispositivo |
Modelo de dispositivo |
|
A lei especifica o órgão/entidade estadual gestor do cadastro técnico? |
Parágrafo único |
O CTE será administrado pel[a/o] [órgão/entidade estadual], integrante do Sistema Nacional do Meio Ambiente (Sisnama). |
|
|
Observações: - referente ao inciso II do art. 17 da Lei nº 6.938/1981; - dispositivo da lei estadual necessário para fins de ACT. |
|||
|
|
|||
|
7 |
Quesito |
Dispositivo |
Modelo de dispositivo |
|
A lei viabiliza a gestão integrada de dados com o CTF/APP, considerando o que dispõem, em relação ao Ibama, os incisos IV, V e VIII do art. 7º da Lei Complementar nº 140/2011, bem como os incisos II, III, IV, VI e VIII do art. 1º do Decreto nº 9.094/2017? |
Art. 3º, caput e incisos |
[Ao/A] [órgão/entidade estadual designado para administrar o CTE] compete: I - regulamentar o registro e a regularização de registro no CTE: II - promover a integração de dados do CTE e do Cadastro Técnico Federal de Atividades Potencialmente Poluidoras e Utilizadoras de Recursos Ambientais do Instituto Brasileiro de Meio Ambiente e dos Recursos Naturais Renováveis (Ibama), por meio de acordo de cooperação técnica; e III - orientar e promover a participação dos órgãos municipais do meio ambiente, na atualização e integração do CTE, por meio de acordos de cooperação técnica. |
|
|
Observações: - referente, no caso do partícipe estadual, ao § 1 do art. 4º e aos incisos IV, V e VIII do art. 8º, todos da Lei Complementar nº 140/2011; e à Lei nº 13.460/2017; - dispositivo da lei estadual necessário para fins de ACT, em relação ao inciso I, pelo qual se identifica o órgão/entidade estadual que, obrigatoriamente, deve ser partícipe do acordo.
Em relação ao ACT, eventual ausência dos incisos II e III não constitui condição de viabilidade do acordo a ser firmado com o Ibama. Contudo, convém que a lei estadual identifique e fixe o instrumento de cooperação para fins de implementação da integração de cadastros técnicos e do art. 17-P da Lei nº 6.938/1981 (vide Quesitos 22, 27 e 28), o que não se confunde com hipótese de o estado firmar convênio (vide Quesito 32, referente ao art. 17-Q da lei federal). |
|||
|
|
|||
|
8 |
Quesito |
Dispositivo |
Modelo de dispositivo |
|
A lei institui taxa ambiental hábil para fins de compensação de créditos? |
Art. 4º |
Fica instituída a Taxa de Controle e Fiscalização Ambiental do estado d[a/e/o] [nome do estado] (TFA/[UF]), cujo fato gerador é o exercício regular do poder de polícia conferido aos órgãos e entidades estaduais competentes para controle e fiscalização das atividades potencialmente poluidoras e utilizadoras de recursos ambientais. |
|
|
Observações: - referente ao inciso V do art. 6º e aos arts. 17-B e 17-P da Lei nº 6.938/1981; - dispositivo da lei estadual necessário para fins de ACT; - trata-se de dispositivo crítico na lei estadual para fins de implementação do art. 17-P da Lei nº 6.938/1981, pois referente à regra matriz de incidência da taxa federal e da taxa estadual. |
|||
|
|
|||
|
9 |
Quesito |
Dispositivo |
Modelo de dispositivo |
|
A lei institui regra de identificação de sujeito passivo da TFA/[UF] parametrizada com a Lei nº 6.938/1981? |
Art. 5º, caput |
É sujeito passivo da TFA/[UF] todo aquele que exerça as atividades constantes do Anexo VIII da Lei Federal nº 6.938, de 31 de agosto de 1981, e alterações. |
|
|
Observações: - referente ao caput do art. 17-C e Anexo VIII da Lei nº 6.938/1981. - dispositivo da lei estadual necessário para fins de ACT; - trata-se de dispositivo crítico na lei estadual para fins de implementação do art. 17-P da Lei nº 6.938/1981, pois referente à regra matriz de incidência da taxa federal e da taxa estadual.
Pela redação do modelo de dispositivo, não há necessidade de que a lei estadual possua anexo de atividades próprio. Afasta-se, também, eventual necessidade de alteração do diploma estadual, no caso de ocorrer modificação de descrições do Anexo VIII da Lei nº 6.938/1981. Contudo, se a lei estadual opta por estabelecer anexo de atividades próprio, esse deve manter completa e literal identidade de descrições com aquelas do Anexo VIII da Lei nº 6.938/1981, incluindo as alterações promovidas, na Categoria 20, pelo art. 37 da Lei nº 11.105/2005 (vide também Quesito 16). Também deve-se observar, quanto aos sujeitos passivos da taxa federal e estadual, que não configura hipótese de incidência tributária o exercício de atividade que não integra o Anexo VIII da Lei nº 6.938/1981 em razão de Veto Presidencial acolhido pelo Congresso Nacional (Mensagem nº 2.099/2000, por ocasião da sanção da Lei nº 10.165/2000), independentemente de ser atividade sujeita a controle ambiental e à inscrição nos cadastros técnicos federal e estadual. |
|||
|
|
|||
|
10 |
Quesito |
Dispositivo |
Modelo de dispositivo |
|
A lei institui obrigação tributária acessória? |
§ 1º |
O sujeito passivo da TFA/[UF] é obrigado a entregar até o dia 31 de março de cada ano relatório das atividades exercidas no ano anterior, cujo modelo será definido em regulamentação, para o fim de colaborar com os procedimentos de controle e fiscalização. |
|
|
Observações: - referente ao § 1º do art. 17-C da Lei nº 6.938/1981; - dispositivo da lei estadual de análise prescindível para fins de ACT.
Em relação ao ACT, a instituição de obrigação tributária acessória à taxa estadual não constitui condição de viabilidade do acordo a ser firmado com o Ibama. Por outro lado, em existindo o dispositivo estadual, o ACT permitirá que o Ibama e o partícipe estadual estabeleçam que a entrega do RAPP caracterize, a um só tempo, o cumprimento também da obrigação instituída na lei estadual. |
|||
|
|
|||
|
11 |
Quesito |
Dispositivo |
Modelo de dispositivo |
|
A lei possui dispositivo sancionatório por descumprimento da obrigação tributária acessória? |
§ 2º |
O descumprimento da providência determinada no § 1º do caput sujeita o infrator a multa equivalente a vinte por cento da TFA/[UF] devida, sem prejuízo da exigência desta. |
|
|
Observações: - referente ao § 2º do art. 17-C da Lei nº 6.938/1981; - dispositivo da lei estadual de análise prescindível para fins de ACT.
Em se estabelecendo a obrigação tributária acessória (vide Quesito 10), oportuno que a lei estadual preveja sanção pecuniária pelo respectivo descumprimento. Contudo, a lei estadual não estará adstrita ao que dispõe o § 2º do art. 17-C da Lei nº 6.938/1981, cuja forma de cálculo se refere exclusivamente à obrigação tributária acessória da TCFA. Para evitar os efeitos de depreciação monetária, legislações estaduais análogas utilizam, conforme respectiva legislação tributária, unidade fiscal de referência em vez de percentual de taxa devida. Por outro lado e para se evitar a perda de proporcionalidade da sanção, essas mesmas legislações estipulam via de regra, quantitativos de unidade fiscal progressivos, conforme o infrator seja pessoa física ou seja pessoa jurídica, segundo o respectivo porte econômico. |
|||
|
|
|||
|
|
Quesitos |
Dispositivo |
Modelo de dispositivo |
|
12 |
A lei individualiza a incidência de TFA/[UF] por estabelecimento? |
Art. 6º, caput |
A TFA/[UF] é devida por estabelecimento, tendo por valores o percentual de sessenta por cento daqueles fixados para a TCFA, conforme Anexo IX da Lei nº 6.938, de 1981, e alterações. |
|
13 |
A lei institui estrutura de determinação de valor da TFA/[UF] de forma parametrizada com o Anexo IX da Lei nº 6.938/1981? |
||
|
14 |
A lei operacionaliza a apuração e transferência integral de valores a título de compensação da TCFA que sejam atualizados monetariamente? |
||
|
|
Observações: - referente ao caput do art. 17-D e ao Anexo IX da Lei nº 6.938/1981; - dispositivo da lei estadual necessário para fins de ACT; - trata-se de dispositivo crítico na lei estadual para fins de implementação do art. 17-P da Lei nº 6.938/1981, pois referente à regra matriz de incidência da taxa federal e da taxa estadual.
Pela redação do modelo de dispositivo, não há necessidade de que a lei estadual possua anexo de valores próprio. Afasta-se, também, eventual necessidade de alteração do diploma estadual, no caso de ocorrer modificação de valores descritos no Anexo IX da Lei nº 6.938/1981, seja por alteração do próprio anexo, seja por atualização monetária. Os valores originais da TCFA sofreram primeira atualização monetária em 2015, conforme Portaria Interministerial MF-MMA nº 812/2015, Decreto nº 8.510/2015, e art. 3º da Lei nº 13.196/2015. Contudo, se lei estadual opta por estabelecer anexo de valores próprio, esse deve manter relação percentual de 60% (sessenta por cento) com os valores atuais da TCFA. E no caso de futura modificação de valores da TCFA, o diploma estadual deverá ser necessariamente alterado, para o restabelecimento de proporção máxima (sessenta por cento) e recebimento de transferência integral de valores apurados por meio da GRU-Única. |
||
|
|
|||
|
15 |
Quesito |
Dispositivo |
Modelo de dispositivo |
|
Na especificação de portes econômicos, a lei estabelece regra parametrizada com a Lei nº 6.938/1981? |
§ 1º e incisos |
Para os fins desta lei, consideram-se: I - microempresa e empresa de pequeno porte, as pessoas jurídicas que se enquadrem, respectivamente, nas descrições dos incisos I e II do caput do art. 3º da Lei Complementar nº 123, de 14 de dezembro de 2006, e alterações; II - empresa de médio porte, a pessoa jurídica que tiver receita bruta anual superior ao limite de enquadramento previsto no inciso I do caput e igual ou inferior a R$ 12.000.000,00 (doze milhões de reais), conforme a Lei Federal nº 6.938, de 1981, e alterações; e III - empresa de grande porte, a pessoa jurídica que tiver receita bruta anual superior a R$ 12.000.000,00 (doze milhões de reais), conforme a Lei Federal nº 6.938, de 1981, e alterações. |
|
|
Observações: - referente ao § 1º do art. 17-D da Lei nº 6.938/1981; - dispositivo da lei estadual necessário para fins de ACT; - trata-se de dispositivo crítico na lei estadual para fins de implementação do art. 17-P da Lei nº 6.938/1981, pois referente à regra matriz de incidência da taxa federal e da taxa estadual.
É o dispositivo que, aplicado em conjunto com anexo de valores, caracteriza a constitucionalidade da taxa estadual no que concerne à capacidade contributiva do sujeito passivo. Pela redação do modelo de dispositivo, afasta-se eventual necessidade de alteração do diploma estadual, no caso de ocorrer modificação dos valores limites das faixas de porte, seja pela Lei Complementar nº 123/2006, seja pela Lei nº 6.938/1981. |
|||
|
|
|||
|
16 |
Quesito |
Dispositivo |
Modelo de dispositivo |
|
A lei especifica, para fins de progressividade da TFA/[UF], critério parametrizado com a Lei nº 6.938/1981? |
§ 2º |
O potencial de poluição (PP) e o grau de utilização (GU) de recursos naturais de cada uma das atividades sujeitas à fiscalização encontram-se definidos no Anexo VIII da Lei nº 6.938, de 1981, e alterações. |
|
|
Observações: - referente ao § 2º do art. 17-D da Lei nº 6.938/1981; - dispositivo da lei estadual necessário para fins de ACT; - trata-se de dispositivo crítico na lei estadual para fins de implementação do art. 17-P da Lei nº 6.938/1981, pois referente à regra matriz de incidência da taxa federal e da taxa estadual.
É o dispositivo que, aplicado em conjunto com o anexo de descrições de atividades, caracteriza a constitucionalidade da taxa estadual no que concerne a sua progressividade. Pela redação do modelo de dispositivo, não há necessidade de que a lei estadual faça especificação de PP/GU. Afasta-se, também, eventual necessidade de alteração do diploma estadual, no caso de ocorrer alteração de PP/GU no Anexo VIII da Lei nº 6.938/1981. Contudo, se a lei estadual opta por estabelecer discriminação de PP/GU própria, deve haver completa correspondência com as descrições de atividades do Anexo VIII da Lei nº 6.938/1981, e respectivos PP/GU (vide também Quesito 9). |
|||
|
|
|||
|
17 |
Quesito |
Dispositivo |
Modelo de dispositivo |
|
Na hipótese de exercício de mais de uma atividade, a lei estabelece regra de determinação de valor da TFA/[UF] de forma parametrizada com a Lei nº 6.938/1981? |
§ 3º |
Caso o estabelecimento exerça mais de uma atividade sujeita à fiscalização, pagará a taxa relativamente a apenas uma delas, pelo valor mais elevado. |
|
|
Observações: - referente ao § 3º do art. 17-D da Lei nº 6.938/1981; - dispositivo da lei estadual necessário para fins de ACT; - trata-se de dispositivo crítico na lei estadual para fins de implementação do art. 17-P da Lei nº 6.938/1981, pois referente à regra matriz de incidência da taxa federal e da taxa estadual. |
|||
|
|
|||
|
18 |
Quesito |
Dispositivo |
Modelo de dispositivo |
|
A lei estabelece hipóteses de isenção da TFA/[UF] de forma parametrizada com a Lei nº 6.938/1981? |
Art. 7º |
São isentas do pagamento da TFA/[UF] as entidades públicas federais, distritais, estaduais e municipais, as entidades filantrópicas, aqueles que praticam agricultura de subsistência e as populações tradicionais. |
|
|
Observações: - referente ao art. 17-F da Lei nº 6.938/1981; - dispositivo da lei estadual necessário para fins de ACT; - trata-se de dispositivo crítico na lei estadual para fins de implementação do art. 17-P da Lei nº 6.938/1981, pois referente à regra matriz de incidência da taxa federal e da taxa estadual. Para fins de compensação de créditos entre taxa federal e taxa estadual, o rol de sujeitos passivos isentos deve ser o mesmo; no caso de a lei estadual restringir o universo de isentos, poderá configurar-se vício normativo do diploma estadual; e se, ao contrário, a lei estadual amplia o universo de isentos, a TCFA seguirá exigível e recolhida em 100% (cem por cento) do valor, além de se inviabilizar ACT. |
|||
|
|
|||
|
|
Quesitos |
Dispositivo |
Modelo de dispositivo |
|
19 |
A lei estabelece regra para data de exigibilidade da TFA/[UF] de forma parametrizada com a Lei nº 6.938/1981? |
Art. 8º, caput |
A TFA/[UF] será devida no último dia útil de cada trimestre do ano civil, e o recolhimento será efetuado em conta bancária vinculada [à/ao] [órgão/entidade estadual], até o quinto dia útil do mês subsequente. |
|
20 |
A competência de recolhimento da TFA/[UF] é do OEMA? |
||
|
21 |
A lei estabelece regra para data de vencimento do pagamento da TFA/[UF] de forma parametrizada a Lei nº 6.938/1981? |
||
|
Observações: - referente ao caput do art. 17-G da Lei nº 6.938/1981; - dispositivo da lei estadual necessário para fins de ACT.
Convém que o período de exigibilidade e data de vencimento das taxas federal e estadual idênticos, sob pena de criarem-se disfunções normativas e em sistemas, envolvendo regras temporais, de aplicação de multas e de juros de mora. Em relação ao ACT, a designação, na lei estadual, de quem seja o sujeito ativo da taxa estadual não constitui condição de viabilidade do acordo a ser firmado com o Ibama. Contudo e conforme a legislação tributária estadual, o sujeito ativo da taxa deverá ser partícipe do acordo, a exemplo de secretaria estadual de fazenda que detenha a competência de administração de qualquer tributo estadual. |
|||
|
|
|||
|
22 |
Quesito |
Dispositivo |
Modelo de dispositivo |
|
A lei viabiliza a simplificação de procedimentos tributários de recolhimento de taxas de controle e fiscalização ambiental? |
§ 1º |
Fica o Poder Executivo autorizado a firmar acordo de cooperação técnica para recolhimento unificado da TFA/[UF] com demais taxas de controle e fiscalização ambiental, observando-se o que dispõe esta Lei sobre a compensação de créditos tributários. |
|
|
Observações: - referente ao caput do art. 17-G da Lei nº 6.938/1981; - dispositivo da lei estadual de análise prescindível para fins de ACT. |
|||
|
|
|||
|
23 |
Quesito |
Dispositivo |
Modelo de dispositivo |
|
A lei vincula a aplicação de receita da TFA/[UF] na forma prevista na Lei nº 6.938/1981? |
§ 2º |
Os recursos arrecadados com a TFA/[UF] terão utilização restrita em atividades de controle e fiscalização ambiental. |
|
|
Observações: - referente ao § 2º do art. 17-G da Lei nº 6.938/1981; - dispositivo da lei estadual de análise prescindível para fins de ACT.
Em relação ao ACT, a vinculação de aplicação de receita tributária estadual não constitui condição de viabilidade do acordo a ser firmado com o Ibama. Contudo, considerando o que dispõe o art. 17-G, é oportuno que a lei estadual reproduza a mesma previsão da Lei nº 6.938/1981. |
|||
|
|
|||
|
24 |
Quesito |
Dispositivo |
Modelo de dispositivo |
|
A lei estipula critério de apuração de encargos de inadimplência? |
Art. 9º |
A TFA/[UF] não recolhida na forma e prazos estabelecidos nesta lei será cobrada de acordo com os critérios fixados na legislação tributária estadual, conforme dispuser regulamentação desta lei. |
|
|
Observações: - referente ao art. 17-H da Lei nº 6.938/1981; - dispositivo da lei estadual de análise prescindível para fins de ACT.
Em relação ao ACT, a previsão de dispositivo referente à inadimplência da TFA/[UF], na lei estadual, não constitui condição de viabilidade do acordo a ser firmado com o Ibama. Contudo, o próprio ACT com o Ibama estabelece regras específicas em relação às situações de inadimplência em face do recolhimento unificado das taxas federal e estadual. |
|||
|
|
|||
|
25 |
Quesito |
Dispositivo |
Modelo de dispositivo |
|
A lei possui dispositivo referente ao parcelamento de débitos da TFA/[UF]? |
Art. 10 |
Os débitos relativos à TFA/[UF] podem ser parcelados de acordo com os critérios fixados na legislação tributária estadual, conforme dispuser regulamentação desta lei. |
|
|
Observações: - referente ao § 1º do art. 17-H da Lei nº 6.938/1981; - dispositivo da lei estadual de análise prescindível para fins de ACT. |
|||
|
|
|||
|
26 |
Quesito |
Dispositivo |
Modelo de dispositivo |
|
A lei estipula prazo cumprimento da obrigação de inscrição no CTE? |
Art. 11 e incisos |
As pessoas físicas e jurídicas obrigadas à inscrição no CTE e que não estiverem inscritas até [...] incorrerão em infração punível com multa de: I - [...........] ([..............]), se pessoa física; II - [...........] ([..............]), se microempresa; III - [...........] ([..............]), se empresa de pequeno porte; IV - [...........] ([..............]), se empresa de médio porte; ou V - [...........] ([..............]), se empresa de grande porte. |
|
|
Observações: - referente ao art. 17-I da Lei nº 6.938/1981; - dispositivo da lei estadual de análise prescindível para fins de ACT.
Em relação ao ACT, a previsão de prazo para inscrição no CTE, pela lei estadual, não constitui condição de viabilidade do acordo a ser firmado com o Ibama. Entretanto, em se estabelecendo sanção pecuniária por descumprimento do prazo de regularização, a lei estadual não estará adstrita à unidade monetária ou aos quantitativos previstos no art. 17-I da Lei nº 6.938/1981, que se referem exclusivamente ao CTF/APP e ao Cadastro Técnico Federal de Atividades e Instrumentos de Defesa Ambiental. Para evitar os efeitos de depreciação monetária, outras legislações estaduais análogas utilizam, conforme respectiva legislação tributária, unidade fiscal de referência em vez de Reais. Contudo e quanto à discricionariedade de fixação de prazo de regularização, oportuno considerar que: i) o dispositivo não tem qualquer efeito em relação à obrigação de inscrição no CTF/APP; ii) convém que o termo final do prazo seja coincidente com data de término de trimestre fiscal da TFA/[UF] (31 de março, 30 de junho, 30 de setembro ou 31 de dezembro), para que não se crie um lapso disfuncional entre obrigação de inscrição no CTE e fato gerador da TFA/[UF]; iii) em qualquer caso e para fins de implementação do art. 17-P, o Ibama e o partícipe do ACT deverão observar o que dispõem as alíneas "b" e "c" do inciso III do art. 150 da Constituição Federal. |
|||
|
|
|||
|
|
Quesitos |
Dispositivo |
Modelo de dispositivo |
|
27 |
A lei especifica regra de compensação com a TCFA na forma prevista na Lei nº 6.938/1981? |
Art. 12 |
Constitui crédito para compensação com o valor devido a título da TCFA, até o limite de sessenta por cento e relativamente ao mesmo ano, o montante efetivamente pago pelo estabelecimento ao estado d[a/e/o] [nome do estado] em razão da TFA/[UF]. |
|
28 |
A lei atende ao limite percentual de equivalência com a TCFA e relativamente ao mesmo período, conforme a Lei nº 6.938/1981? |
||
|
Observações: - referente ao caput do art. 17-P da Lei nº 6.938/1981; - dispositivo da lei estadual necessário para fins de ACT; - tratam-se de dispositivos críticos que justificam, fundamentam e dão operacionalidade, no âmbito tributário, a própria lei e ao ACT. |
|||
|
|
|||
|
29 |
Quesito |
Dispositivo |
Modelo de dispositivo |
|
Dispositivo sobre compensação de créditos que se refira a municípios. |
Art. 13, caput |
Constitui crédito para compensação com o valor devido a título de TFA/[UF], até o limite de [...] por cento e relativamente ao mesmo ano, o montante efetivamente pago pelo estabelecimento a município e em razão de taxa de fiscalização ambiental municipal. |
|
|
Observações: - referente ao caput do art. 17-P da Lei nº 6.938/1981; - dispositivo da lei estadual de análise prescindível para fins de ACT.
Em relação ao ACT, a previsão de dispositivos referentes a municípios, na lei estadual, não constitui condição de viabilidade do acordo a ser firmado com o Ibama. Contudo e considerando o escopo da lei estadual e previsão de matéria pela lei nº 6.938/1981, convém o tratamento legal, no mesmo diploma, do instituto da compensação de crédito por força de taxa ambiental municipal, à luz do que especifica o inciso IV do art. 7º da Lei Complementar nº 95/1998. A melhor redação para esse dispositivo da lei estadual considerará o que dispõem: i) o § 3º do art. 4º; o inciso XIII do art. 8º; o inciso XIII do art. 9º; e o art. 17, todos da Lei Complementar nº 140/2011; e ii) a regulamentação estadual da Lei Complementar nº 140/2011, incluindo os critérios e requisitos para execução de ações administrativas ambientais por municípios. |
|||
|
|
|||
|
30 |
Quesito |
Dispositivo |
Modelo de dispositivo |
|
Dispositivo sobre compensação de créditos que se refira a municípios |
§ 1º |
Valores recolhidos à União, ao estado e aos municípios a qualquer outro título, tais como taxas ou preços públicos de licenciamento e venda de produtos, não constituem crédito para compensação com a TFA/[UF]. |
|
|
Observações: - referente ao § 1º do art. 17-P da Lei nº 6.938/1981; - dispositivo da lei estadual de análise prescindível para fins de ACT.
Em relação ao ACT, a previsão de dispositivos referentes a municípios, na lei estadual, não constitui condição de viabilidade do acordo a ser firmado com o Ibama. Contudo e considerando o escopo da lei estadual e previsão de matéria pela Lei nº 6.938/1981, convém o tratamento legal, no mesmo diploma, de hipóteses de não incidência da compensação de créditos, à luz do que especifica o inciso IV do art. 7º da Lei Complementar nº 95/1998. |
|||
|
|
|||
|
31 |
Quesito |
Dispositivo |
Modelo de dispositivo |
|
Dispositivo sobre compensação de créditos que se refira a municípios. |
§ 2º |
A restituição administrativa ou judicial da taxa de fiscalização ambiental municipal compensada com a TFA/[UF], qualquer que seja a causa que a determine, restaura o direito de crédito d[a/o] [órgão/entidade estadual] contra o estabelecimento, relativamente ao valor compensado. |
|
|
Observações: - referente ao § 2º do art. 17-P da Lei nº 6.938/1981; - dispositivo da lei estadual de análise prescindível para fins de ACT.
Em relação ao ACT, a previsão de dispositivos referentes a municípios, na lei estadual, não constitui condição de viabilidade do acordo a ser firmado com o Ibama. Contudo e considerando o escopo da lei estadual e previsão de matéria pela Lei nº 6.938/1981, convém o tratamento legal, no mesmo diploma, da restauração de direito à compensação de créditos, à luz do que especifica o inciso IV do art. 7º da Lei Complementar nº 95/1998. |
|||
|
|
|||
|
32 |
Quesito |
Dispositivo |
Modelo de dispositivo |
|
Dispositivo sobre transferência, a municípios, de receita estadual própria e que tenha por origem a TFA/[UF]. |
Art. 14 |
Fica o Poder Executivo autorizado a celebrar convênios com os municípios, para desempenharem atividades de fiscalização ambiental, podendo repassar-lhes parcela da receita obtida com a TFA/[UF]. |
|
|
Observações: - referente art. 5º da Lei Complementar nº 140/2011, e ao art. 17-Q da Lei nº 6.938/1981; - dispositivo da lei estadual de análise prescindível para fins de ACT.
Em relação ao ACT, a previsão de autorização de convênio para transferência de recurso estadual a munícipio, na lei estadual, não constitui condição de viabilidade do acordo a ser firmado com o Ibama. Contudo e considerando o escopo da lei estadual e previsão de matéria pela Lei nº 6.938/1981, convém o tratamento legal da hipótese no mesmo diploma. |
|||
|
PARTE FINAL DA LEI |
|||
|
33 |
Quesito |
Dispositivo |
Modelo de dispositivo |
|
Dispositivo de vigência |
Art. 15 |
Esta lei entra em vigor [...]. |
|
|
Observações: - referente ao art. 8º da Lei Complementar nº 95/1998; - dispositivo da lei estadual necessário para fins de ACT. |
|||
|
8.2.2. |
|
Nº |
Item de verificação |
SIM |
NÃO |
Observações: |
|
1 |
O processo está instruído com Comprovante de Inscrição e de Situação Cadastral no CNPJ? |
|
|
Caso negativo e no caso de não se identificar o CNPJ na internet, solicitar ao partícipe o respectivo nº de inscrição. |
|
2 |
O Partícipe possui inscrição no CTF/APP? |
|
|
Caso positivo: - verificar o correto enquadramento de porte (entidade pública); - verificar situação cadastral; - revisar o enquadramento de pessoa jurídica; - verificar situação de regularidade de entrega do RAPP de e outros relatórios ambientais relacionados às atividades declaradas no CTF/APP; - instruir processo com resultado de pesquisa CPF/CNPJ do Sicafi. Caso negativo, instruir processo com resultado de pesquisa CPF/CNPJ do Sicafi. |
|
3 |
O processo está instruído com a lei estadual que institui o CTE e a TFA/[UF]? |
|
|
No caso de não se identificar na internet publicação oficial da lei para instrução do processo, solicitar cópia ao partícipe. Deve-se conferir a perfeita legibilidade da cópia antes de instruí-la no processo. |
|
4 |
O processo está instruído com o ato normativo que cria o partícipe estadual? |
|
|
No caso de não se identificar na internet publicação oficial do ato para instrução do processo, solicitar cópia ao partícipe. Deve-se conferir a perfeita legibilidade da cópia antes de instruí-la no processo. |
|
5 |
O processo está instruído com documentos pessoais de identificação (RG, CPF) da Autoridade estadual/distrital signatária do ACT? |
|
|
Caso negativo, solicitar cópia ao partícipe. Deve-se conferir a perfeita legibilidade da cópia antes de instruí-la no processo. |
|
6 |
O processo está instruído com o nº de processo do partícipe por meio do qual tramita a proposição de ACT? |
|
|
Caso negativo, solicitar o número ao partícipe. |
|
7 |
O processo está instruído com os dados de conta bancária para fins de transferência de valores da compensação da TFA/[UF]? |
|
|
Caso negativo, solicitar os dados ao partícipe. |
|
8.2.3. |
||||||||||||||||||||||||||||||||||||||||||||||||||||||||||||||||||||||||||||||||||||||||||||||||||||||||||||||||||||||||||||||||||||||||||||||||||||||||||||||||||||||||||||||
|
|
Parecer técnico nº [N]/20[AA]-[XXXXXXXXXXXXXX]
Número do Processo: 020[nn.nnnnnn/aaaa-nn]
Interessado: [nome do partícipe] Assunto/Resumo: emissão de acordo de cooperação técnica.
INTRODUÇÃO A instrução processual para emissão de Acordo de Cooperação Técnica (ACT) deverá conter parecer técnico da área interessada da Autarquia que justifique a proposição do acordo. Na primeira parte deste parecer, faz-se exame preliminar do diploma estadual, cuja publicação constitui condição indispensável, mas não suficiente, à emissão do ACT e respectiva gestão. Caso superado o exame preliminar, serão registradas informações cadastrais sobre o partícipe que, representando o estado, se apresenta como signatário do ACT, bem como o devido arrazoado sobre o mérito do ACT. Oportuno que a lei estadual seja submetida à análise técnica-normativa tanto das áreas técnicas de cobrança, arrecadação e de processo fiscal, bem como da área técnica de instrumentos de qualidade ambiental, que ora apresentam parecer conjunto conforme Portaria nº [nn], de [...] de [...] de [...], que instituiu o procedimento operacional padrão para a emissão do acordo.
DESENVOLVIMENTO Parte A - Lei estadual nº [número/ano] Em [dd/mm/aaaa], foi publicada a Lei estadual nº [número], de [data por extenso], no Diário Oficial do [nome do estado] nº [número da edição do Diário] (SEI/Ibama [número]). O Quadro abaixo apresenta análise sintética do diploma estadual, na forma de quesitos:
Pelo exposto até aqui, afigura-se [viável/inviável] o seguimento de emissão de ACT.
Parte B - Informações cadastrais do partícipe estadual. A instrução processual para emissão de Acordo de Cooperação Técnica (ACT) deverá conter registros referentes ao outro partícipe signatário do acordo, no caso, [o/a] [nome do partícipe], inscrit[o/a] no CNPJ sob o nº [NN.NNN.NNN/NNNN-NN]: - [tipo de pessoa jurídica], com classificação de Natureza Jurídica sob o código [NNN-N], conforme consulta Comprovante de Inscrição e de Situação Cadastral no CNPJ (SEI/Ibama [número]); - [com inscrição regular / sem inscrição] no CTF/APP, conforme consulta ao Sistema de Cadastro, Arrecadação e Fiscalização (Sicafi) (SEI/Ibama [número]); - cópia da lei estadual que institui o [nome do cadastro estadual] e a [nome da taxa estadual] (SEI/Ibama [número]); - cópia do ato normativo de criação d[a/o] [nome do partícipe] (SEI/Ibama [número]); - cópia de documentos pessoais de identificação (RG, CPF) da autoridade estadual signatária do ACT (SEI/Ibama [número]); - número de processo do partícipe por meio do qual tramita a proposição de ACT; - dados de conta bancária para fins de transferência de valores da compensação da [SIGLA taxa estadual] (SEI/Ibama [número]). Pelo exposto até aqui, afigura-se [viável/inviável] o seguimento de emissão de ACT. [Em razão disso, passa-se à exposição do seu mérito.]
Parte C - Mérito do ACT Trata-se de acordo de cooperação técnica que tem por objeto a gestão integrada do Cadastro Técnico Federal Atividades Potencialmente Poluidoras e Utilizadoras de Recursos Ambientais (CTF/APP) e do [nome do cadastro estadual] ([SIGLA cadastro estadual]), incluindo: os procedimentos para inscrição de pessoas físicas e jurídicas sujeitas à inscrição em ambos cadastros; o acesso, intercâmbio e gestão de informações relacionadas ao desenvolvimento dessas atividades; os procedimentos para recolhimento da Taxa de Controle e Fiscalização Ambiental (TCFA) e da [nome da taxa estadual] ([SIGLA taxa estadual]); e a prestação dos serviços relacionados, para atendimento ao cidadão. Há interesse recíproco e fundamentado dos partícipes pela realização do acordo. Pois, o objeto do ACT possui fundamentação legal específica, tanto pela ótica da Administração Tributária, bem como na exigência de atuação coordenada dos partícipes do acordo, que são: - integrantes do Sistema Nacional do Meio Ambiente (Sisnama) e do Sistema Nacional de Informações sobre Meio Ambiente (Sinima); - destinatários de princípios ambientais específicos; e - responsáveis por instrumentos da Política Nacional do Meio Ambiente. Veja-se:
Constituição da República Federativa do Brasil de 1988: Art. 37. A administração pública direta e indireta de qualquer dos Poderes da União, dos Estados, do Distrito Federal e dos Municípios obedecerá aos princípios de legalidade, impessoalidade, moralidade, publicidade e eficiência e, também, ao seguinte: [...] XVIII - a administração fazendária e seus servidores fiscais terão, dentro de suas áreas de competência e jurisdição, precedência sobre os demais setores administrativos, na forma da lei; Art. 145. A União, os Estados, o Distrito Federal e os Municípios poderão instituir os seguintes tributos: [...] II - taxas, em razão do exercício do poder de polícia ou pela utilização, efetiva ou potencial, de serviços públicos específicos e divisíveis, prestados ao contribuinte ou postos a sua disposição;
Lei nº 5.172, de 25 de outubro de 1966: Art. 199. A Fazenda Pública da União e as dos Estados, do Distrito Federal e dos Municípios prestar-se-ão mutuamente assistência para a fiscalização dos tributos respectivos e permuta de informações, na forma estabelecida, em caráter geral ou específico, por lei ou convênio.
Lei Complementar n° 140, de 8 de dezembro de 2011: Art. 4o Os entes federativos podem valer-se, entre outros, dos seguintes instrumentos de cooperação institucional: [...] II - convênios, acordos de cooperação técnica e outros instrumentos similares com órgãos e entidades do Poder Público, respeitado o art. 241 da Constituição Federal; [...] § 1º Os instrumentos mencionados no inciso II do caput podem ser firmados com prazo indeterminado. Art. 8o São ações administrativas dos Estados: [...] VIII - prestar informações à União para a formação e atualização do Sinima;
Lei nº 6.938, de 31 de agosto de 1981: Art. 2º. A Política Nacional do Meio Ambiente tem por objetivo a preservação, melhoria e recuperação da qualidade ambiental propícia à vida, visando assegurar, no País, condições ao desenvolvimento sócioeconômico, aos interesses da segurança nacional e à proteção da dignidade da vida humana, atendidos os seguintes princípios: [...] III - planejamento e fiscalização do uso dos recursos ambientais; (sem grifos no original) [...] V - controle e zoneamento das atividades potencial ou efetivamente poluidoras; (idem) Art. 6º Os órgãos e entidades da União, dos Estados, do Distrito Federal, dos Territórios e dos Municípios, bem como as fundações instituídas pelo Poder Público, responsáveis pela proteção e melhoria da qualidade ambiental, constituirão o Sistema Nacional do Meio Ambiente - SISNAMA, assim estruturado: [...] IV - órgãos executores: o Instituto Brasileiro do Meio Ambiente e dos Recursos Naturais Renováveis - IBAMA e o Instituto Chico Mendes de Conservação da Biodiversidade - Instituto Chico Mendes, com a finalidade de executar e fazer executar a política e as diretrizes governamentais fixadas para o meio ambiente, de acordo com as respectivas competências; [...] V - Órgãos Seccionais: os órgãos ou entidades estaduais responsáveis pela execução de programas, projetos e pelo controle e fiscalização de atividades capazes de provocar a degradação ambiental; [...] Art. 9º - São Instrumentos da Política Nacional do Meio Ambiente: [...] III - a avaliação de impactos ambientais; IV - o licenciamento e a revisão de atividades efetiva ou potencialmente poluidoras; VII - o sistema nacional de informações sobre o meio ambiente; [...] XI - a garantia da prestação de informações relativas ao Meio Ambiente, obrigando-se o Poder Público a produzí-las, quando inexistentes; XII - o Cadastro Técnico Federal de atividades potencialmente poluidoras e/ou utilizadoras dos recursos ambientais. Art. 17-P. Constitui crédito para compensação com o valor devido a título de TCFA, até o limite de sessenta por cento e relativamente ao mesmo ano, o montante efetivamente pago pelo estabelecimento ao Estado, ao Município e ao Distrito Federal em razão de taxa de fiscalização ambiental.
Lei nº 13.460, de 26 de junho de 2017: Art. 5º O usuário de serviço público tem direito à adequada prestação dos serviços, devendo os agentes públicos e prestadores de serviços públicos observar as seguintes diretrizes: [...] XIII - aplicação de soluções tecnológicas que visem a simplificar processos e procedimentos de atendimento ao usuário e a propiciar melhores condições para o compartilhamento das informações; [...] Art. 6º São direitos básicos do usuário: [...] V - atuação integrada e sistêmica na expedição de atestados, certidões e documentos comprobatórios de regularidade; e
Lei nº 13.709, de 14 de agosto de 2018 Art. 7º O tratamento de dados pessoais somente poderá ser realizado nas seguintes hipóteses: [...] III - pela administração pública, para o tratamento e uso compartilhado de dados necessários à execução de políticas públicas previstas em leis e regulamentos ou respaldadas em contratos, convênios ou instrumentos congêneres, observadas as disposições do Capítulo IV desta Lei;” [...] Art. 25. Os dados deverão ser mantidos em formato interoperável e estruturado para o uso compartilhado, com vistas à execução de políticas públicas, à prestação de serviços públicos, à descentralização da atividade pública e à disseminação e ao acesso das informações pelo público em geral.
Lei nº 13.726, de 8 de outubro de 2018: Art. 5º Os Poderes da União, dos Estados, do Distrito Federal e dos Municípios poderão criar grupos setoriais de trabalho com os seguintes objetivos: I - identificar, nas respectivas áreas, dispositivos legais ou regulamentares que prevejam exigências descabidas ou exageradas ou procedimentos desnecessários ou redundantes;
Lei nº 13.874, de 20 de setembro de 2019 Art. 3º São direitos de toda pessoa, natural ou jurídica, essenciais para o desenvolvimento e o crescimento econômicos do País, observado o disposto no parágrafo único do art. 170 da Constituição Federal: [...] IV - receber tratamento isonômico de órgãos e de entidades da administração pública quanto ao exercício de atos de liberação da atividade econômica, hipótese em que o ato de liberação estará vinculado aos mesmos critérios de interpretação adotados em decisões administrativas análogas anteriores, observado o disposto em regulamento;
Lei nº 14.129, de 29 de março de 2021 Art. 3º São princípios e diretrizes do Governo Digital e da eficiência pública: I - a desburocratização, a modernização, o fortalecimento e a simplificação da relação do poder público com a sociedade, mediante serviços digitais, acessíveis inclusive por dispositivos móveis; [...] VIII - o uso da tecnologia para otimizar processos de trabalho da administração pública; [...] X - a simplificação dos procedimentos de solicitação, oferta e acompanhamento dos serviços públicos, com foco na universalização do acesso e no autosserviço; [...] XIV - a interoperabilidade de sistemas e a promoção de dados abertos; [...] Art. 5º A administração pública utilizará soluções digitais para a gestão de suas políticas finalísticas e administrativas e para o trâmite de processos administrativos eletrônicos. [...] Art. 14. A prestação digital dos serviços públicos deverá ocorrer por meio de tecnologias de amplo acesso pela população, inclusive pela de baixa renda ou residente em áreas rurais e isoladas, sem prejuízo do direito do cidadão a atendimento presencial. [...] Art. 24 Os órgãos e as entidades responsáveis pela prestação digital de serviços públicos deverão, no âmbito de suas competências: [...] III - integrar os serviços públicos às ferramentas de notificação aos usuários, de assinatura eletrônica e de meios de pagamento digitais, quando aplicáveis; IV - eliminar, inclusive por meio da interoperabilidade de dados, as exigências desnecessárias ao usuário quanto à apresentação de informações e de documentos comprobatórios prescindíveis; V - eliminar a replicação de registros de dados, exceto por razões de desempenho ou de segurança; [...] Art. 28 Fica estabelecido o número de inscrição no Cadastro de Pessoas Físicas (CPF) ou no Cadastro Nacional da Pessoa Jurídica (CNPJ) como número suficiente para identificação do cidadão ou da pessoa jurídica, conforme o caso, nos bancos de dados de serviços públicos, garantida a gratuidade da inscrição e das alterações nesses cadastros.
Lei Estadual nº [nnnn], de [dd] de [mm] de [aaaa]: [Dispositivos da lei estadual referentes a ações administrativas do ACT.]
Decreto nº 9.094, de 17 de julho de 2017: Art. 1º Os órgãos e as entidades do Poder Executivo federal observarão as seguintes diretrizes nas relações entre si e com os usuários dos serviços públicos: [...] II - compartilhamento de informações, nos termos da lei; III - atuação integrada e sistêmica na expedição de atestados, certidões e documentos comprobatórios de regularidade; IV - racionalização de métodos e procedimentos de controle; [...] VI - aplicação de soluções tecnológicas que visem a simplificar processos e procedimentos de atendimento aos usuários dos serviços públicos e a propiciar melhores condições para o compartilhamento das informações; [...] VIII - articulação com os Estados, o Distrito Federal, os Municípios e os outros Poderes para a integração, racionalização, disponibilização e simplificação de serviços públicos.
A Lei nº 7.804, de 18 de julho de 1989 − ao alterar a Lei nº 6.938, de 31 de agosto de 1981 − criou o CTF/APP para registro obrigatório das pessoas físicas e jurídicas que se dedicam a atividades potencialmente poluidoras e/ou à extração, produção, transporte e comercialização de produtos potencialmente perigosos ao meio ambiente, assim como de produtos e subprodutos da fauna e flora. O CTF/APP foi instituído com a finalidade específica de subsidiar o governo federal na elaboração de planos e programas de proteção do meio ambiente e controle da poluição, bem como no gerenciamento do uso dos recursos ambientais. A seu turno, a Lei estadual nº [número], de [aaaa], instituiu o [nome do cadastro estadual], de registro obrigatório de pessoas físicas ou jurídicas que se dedicam a atividades potencialmente poluidoras ou utilizadoras de recursos naturais ou à extração, produção, transporte e comercialização de produtos potencialmente perigosos ao meio ambiente, assim como de produtos e subprodutos da fauna e da flora, listadas no Anexo VIII da Lei nº 6.938, de 1981. É possível a gestão integrada do cadastro federal e do cadastro estadual: ambos obrigam a registro as pessoas que se dedicam a atividades potencialmente poluidoras e utilizadoras de recursos ambientais. A gestão conjunta dos referidos cadastros proporcionará: - o estabelecimento de procedimentos conjuntos de inscrição e demais atos cadastrais, e também de atendimento ao cidadão; e - o compartilhamento de dados de interesse para controle, fiscalização e demais atividades relacionadas à gestão ambiental. Nesse caso, há racionalização e simplificação dos serviços cadastrais prestados, mediante: - ampliação da rede de atendimento do CTF/APP ao cidadão, que passará a contar, no estado d[o/e] [nome do estado], com os meios d[o/a] [SIGLA do partícipe]; - racionalização e simplificação na obtenção de dados de interesse ambiental, com o compartilhamento eletrônico de dados entre os dois Institutos; - ampliação dos meios de fiscalização e auditoria dos dados cadastrais, com potencial aumento da base cadastral e da confiabilidade dos dados. Ressalta-se que o alcance dos benefícios elencados acima dependerá da implementação das ações e procedimentos conjuntos necessários, a serem executados e aprimorados por meio do próprio ACT. Com relação ao recolhimento unificado de taxas, a TCFA foi instituída pela Lei nº 10.165, de 27 de dezembro de 2000, tendo como fato gerador o exercício regular do poder de polícia do Ibama para controle e fiscalização das atividades potencialmente poluidoras e utilizadoras de recursos naturais. O art. 17-P da Lei nº 6.938, de 1981, garante o direito do contribuinte à compensação de crédito sobre o valor devido a título de TCFA, até o limite de sessenta por cento e relativamente ao mesmo ano, do montante efetivamente pago ao estado, ao município e ao Distrito Federal em razão de taxa de fiscalização ambiental. Entende-se que o recolhimento unificado também traz benefícios aos serviços prestados, no sentido de: - racionalização do recolhimento da taxa pelo Ibama, pois torna automática a compensação de que trata o art. 17-P, da Lei nº 6.938, de 1981, evitando a necessidade de estabelecer procedimentos adicionais para o processamento e cobrança da TCFA pelo Instituto; - simplificação, para o cidadão, que poderá pagar as taxas federal e estadual a partir de procedimento único, sem necessidade de requerer desconto junto ao Ibama para abatimento de taxa ambiental já paga ao estado.
Sobre as metas do ACT. A proposição de ACT deve apresentar estrutura de plano de trabalho com os cinco seguintes elementos: objeto, metas, etapas, cronograma de execução e avaliação de desempenho. A proposição de ACT que ora se apresenta discrimina [n] ([número por extenso]) metas: - [...]; - [...]; e - [...]. As metas devem ser discriminadas por etapa do plano de trabalho. E para cada meta, devem ser discriminadas as atividades relacionadas na forma de cronograma de execução.
Sobre o prazo de vigência do ACT Há interesse público no tipo de instrumento de cooperação que se propõe, ao se admitir, atipicamente, acordo entre órgãos e entidades da Administração Ambiental ininterrupto, por autorizativo de indeterminação de prazo de vigência. Contudo, a opção pela indeterminação de prazo do ACT é faculdade contínua dos partícipes no curso de vigência do acordo, o que na minuta proposta tem pleno resguardo na previsão de denúncia do instrumento de cooperação. As ações de gestão dos dois cadastros são contínuas, motivo pelo qual não se vislumbra encerramento das atividades de cooperação. Pelo contrário, a interrupção das ações conjuntas apenas traria embaraços à administração dos cadastros e ao administrado. Da mesma forma na seara tributária, não se justifica a descontinuidade do recolhimento unificado que poderia advir da necessidade de sucessivas edições do Termo de Adesão à GRU-Única. Assim, a indeterminação de vigência representa economia de ordem material (recursos) e processual. Por outro lado, a Administração Ambiental (federal e estadual) não pode se descuidar, pela indeterminação de vigência do ACT, de aferir periodicamente a efetividade do pacto celebrado. Nesse sentido, o plano de trabalho do ACT proposto padroniza instrumento de relatório de acompanhamento e avaliação. É instrumento hábil à consolidação periódica de dados e informações referentes à execução do acordo, e destinado precipuamente ao apoio da atividade de fiscalização do pacto. Pela pactuação de obrigação de registro mínimo de dados e informações constantes do relatório, visa-se garantir a melhoria contínua da execução do ACT. Por outro lado, a autonomia do conteúdo da avaliação de execução do ACT garantida a cada partícipe não afasta a possibilidade de, sob ajuste, os Institutos adotarem modelo idêntico de relatório, assim como a emissão conjunta.
CONCLUSÃO Pelo exposto e s.m.j., entende-se [viável/inviável] a assinatura do ACT, à juízo de conveniência e oportunidade das autoridades signatárias, após censura das áreas jurídicas que as assessoram. Esse é o parecer que se submete à apreciação concomitante das Coordenações das Diretorias. Em caso de aprovação, indica-se, respeitosamente, o envio simultâneo da Minuta de Acordo de Cooperação Técnica nº [número] (SEI/Ibama [número]) à Diplan e à Diqua.(1)
(assinado eletronicamente) NOME SERVIDOR [cargo - CCob]
(assinado eletronicamente) NOME SERVIDOR [cargo - CProfi]
(assinado eletronicamente) NOME SERVIDOR [cargo - Coavi] _________ Notas: (1) Minuta de ACT conforme modelo versão nº [n].
|
|||||||||||||||||||||||||||||||||||||||||||||||||||||||||||||||||||||||||||||||||||||||||||||||||||||||||||||||||||||||||||||||||||||||||||||||||||||||||||||||||||||||||||||
|
8.2.4. |
|
ANEXO II TERMO DE ADESÃO À GRU-ÚNICA
O INSTITUTO BRASILEIRO DO MEIO AMBIENTE E DOS RECURSOS NATURAIS RENOVÁVEIS, inscrito no CNPJ sob o nº 03.659.166/0001-02, com sede no SCEN Trecho 02, Edifício Sede do Ibama, doravante denominado Ibama, neste ato representado por (seu/sua) presidente, senhor(a) (nome completo da autoridade signatária), nomeado(a) pela Portaria de (data da portaria de nomeação por extenso), e o ESTADO D(A/E/O) (nome do Estado), por intermédio d(o/a) (órgão/entidade signatário), inscrit(a/o) no CNPJ sob o nº (NN.NNN.NNN/NNNN-NN), com sede (em/na) (endereço do órgão/entidade signatário), doravante denominad(o/a) (SIGLA DO ÓRGÃO/ENTIDADE SIGNATÁRIO), neste ato representad(o/a) por (seu/sua) (cargo do(a) signatário(a)), senhor(a) (nome completo da autoridade signatária), e considerando o constante no processo do Ibama nº (NNNNN.NNNNNN/20NN-NN) e no processo d(a/o) (SIGLA DO ÓRGÃO/ENTIDADE SIGNATÁRIO) nº (NNNNN.NNNNNN/20NN-NN), resolvem celebrar o presente termo de adesão, doravante denominado TERMO, mediante as seguintes cláusulas e condições: 1. CLÁUSULA PRIMEIRA – DO OBJETO 1.1. O TERMO tem por objeto a adesão d(o/a) (SIGLA DO ÓRGÃO/ENTIDADE SIGNATÁRIO) à Guia de Recolhimento da União Única (GRU-Única), como instrumento da compensação tributária a que se refere o art. 17-P da Lei nº 6.938, de 31 de agosto de 1981, e alterações. 1.2. A GRU-Única emitida em consonância com o TERMO conterá o valor devido a título de Taxa de Controle e Fiscalização Ambiental (TCFA) e da (nome da taxa estadual) do estado d(a/e/o) (nome do estado) (SIGLA taxa estadual), acrescidos dos encargos legais previstos na legislação federal nos casos de recolhimento efetuado fora do prazo. 1.3. A GRU-Única somente será emitida pelo sistema, quando se tratar de pagamento dos tributos federal e estadual relativamente ao exercício corrente. 1.4. O contribuinte poderá quitar os débitos relativos à TCFA e à (SIGLA taxa estadual) de um exercício financeiro, nos moldes do TERMO, até o 5º (quinto) dia útil do exercício financeiro subsequente, incluídos os encargos legais previstos na Lei nº 11.941, de 27 de maio de 2009. 2. CLÁUSULA SEGUNDA – DAS OBRIGAÇÕES DOS SIGNATÁRIOS 2.1. São obrigações comuns dos SIGNATÁRIOS: 2.1.1. coordenar as ações de cobrança e de arrecadação das taxas recolhidas por meio da GRU-Única, observadas as competências de cada SIGNATÁRIO; e 2.1.2. criar e manter em funcionamento a interoperabilidade de dados máquina a máquina, por meio de Interfaces de Programação de Aplicativos (API) e de webservices com os protocolos adequados e atualizados, para registro e controle de informações referentes ao recolhimento e à cobrança da TCFA e da (SIGLA taxa estadual). 2.2. São obrigações do Ibama: 2.2.1. apurar os valores arrecadados por meio de extração de relatório no Sistema de Cadastro, Arrecadação e Fiscalização ‒ SICAFI (módulo Arrecadação), com o levantamento dos valores creditados na Conta Única da União, por data de crédito, a título de pagamento das GRU: 2.2.1.1. geradas com o número que identifica o convênio celebrado entre o Ibama e o Banco do Brasil (65000), para fins de execução do TERMO; 2.2.1.2. com o número de identificação d(o/a) (SIGLA DO ÓRGÃO/ENTIDADE SIGNATÁRIO), pelo respectivo código de unidade federativa; 2.2.2. transferir, a título da taxa estadual, a quantia correspondente ao valor total arrecadado pelo Ibama, respeitando o limite de 60% (sessenta porcento), previsto no art. 17-P da Lei nº 6.938, de 1981, e apurado nos termos do item 2.2.1., (à/ao) (SIGLA DO ÓRGÃO/ENTIDADE SIGNATÁRIO), por meio de ordem bancária, emitida pela Coordenação de Orçamento (Coor) da Coordenação-Geral de Orçamento e Finanças (CGFin) da Diretoria de Administração, Planejamento e Logística (Diplan) do Ibama, para o banco nº (código do banco), agência nº (número da agência), conta corrente nº (número da conta), em nome de (nome de titularidade da conta corrente); 2.2.3. observar, para fins de transferência de valores, as limitações estabelecidas nas alíneas "b" e "c" do inciso III do art. 150 da Constituição da República Federativa do Brasil de 1988; 2.2.4. transferir os valores apurados [à/ao] [SIGLA DO ÓRGÃO/ENTIDADE SIGNATÁRIO]: 2.2.4.1. na primeira quinzena do mês, até o 25º (vigésimo quinto) dia desse mesmo mês; e 2.2.4.2. na segunda quinzena do mês, até o 10º (décimo) dia útil do mês subsequente; 2.2.5. fornecer, [à/ao] [SIGLA DO ÓRGÃO/ENTIDADE SIGNATÁRIO], os relatórios de: 2.2.5.1. valores apurados conforme item 2.2.1.; 2.2.5.2. contribuintes inadimplentes da TCFA; e 2.2.5.3. contribuintes inadimplentes da [SIGLA taxa estadual] em exercícios anteriores; 2.2.6. transferir, (à/ao) (SIGLA DO ÓRGÃO/ENTIDADE SIGNATÁRIO), valor previsto no item 2.2.2. que tenha sido recolhido por documento de arrecadação diverso da GRU-Única; 2.2.7. divulgar as transferências a que se referem os subitens 2.2.2. e 2.2.6. no seu sítio eletrônico na internet, conforme o inciso II do § 1º do art. 8º da Lei nº 12.527, de 18 de novembro de 2011, e o inciso III do § 3º do art. 7º do Decreto nº 7.724, de 16 de maio de 2012; 2.2.8. na hipótese de pagamento em duplicidade ou a maior, devolver o valor correspondente e recolhido a título de TCFA, na forma da legislação federal, diretamente ao contribuinte, mediante requerimento ao Ibama, observando o que dispõe o art. 17-P da Lei nº 6.938, de 1981, e a legislação estadual; 2.2.9. os valores arrecadados pelo Ibama e transferidos (à/ao) (SIGLA DO ÓRGÃO/ENTIDADE SIGNATÁRIO) não serão objeto de atualização monetária ou de remuneração sobre o capital; e 2.2.10. o Ibama não procederá acumulação ou cobrança múltipla os débitos de TCFA referentes ao exercício corrente. 2.3. São obrigações d(a/o) (SIGLA DO ÓRGÃO/ENTIDADE SIGNATÁRIO): 2.3.1. adotar a GRU-Única como meio exclusivo para o recebimento dos créditos relativos à (nome da taxa) referentes ao exercício corrente, desde que disponibilizada pelo Ibama: 2.3.1.1. cobrando eventual diferença a menor ou restituir eventual diferença a maior ao contribuinte que decorra da incidência dos encargos legais da legislação federal, nos termos do item 1.2; e 2.3.1.2. na hipótese de pagamento em duplicidade ou a maior, devolvendo o valor repassado correspondente, na forma da legislação federal, diretamente ao contribuinte, mediante requerimento direcionado (à/ao) (SIGLA DO ÓRGÃO/ENTIDADE SIGNATÁRIO); e 2.3.2. cobrar e recolher os valores da (nome da taxa estadual) do estado d(a/e/o) (nome do estado) (SIGLA taxa estadual) referentes a exercícios anteriores, na forma da legislação estadual de regência e do seu processo administrativo fiscal. 3. CLÁUSULA TERCEIRA – DA APURAÇÃO 3.1. Os SIGNATÁRIOS do TERMO poderão apurar, a qualquer tempo, a exatidão dos valores transferidos conforme item 2.2.2., objeto do recolhimento conjunto dos tributos federal e estadual. 4. CLÁUSULA QUARTA – DO CUSTO 4.1. Para implantação, emissão e uso da GRU-Única não haverá nenhum custo financeiro para (a/o) (SIGLA DO ÓRGÃO/ENTIDADE SIGNATÁRIO). 5. CLÁUSULA QUINTA – DAS PENALIDADES 5.1. O descumprimento dos itens 2.2.1., 2.2.2., 2.1.4. ou 2.2.5 pelo Ibama implicará na suspensão do TERMO, até avaliação dos motivos que levaram ao descumprimento, garantido o exercício da ampla defesa e do contraditório por parte do Ibama. 5.2. O descumprimento do item 2.3.1. pel(a/o) (SIGLA DO ÓRGÃO/ENTIDADE SIGNATÁRIO) implicará na suspensão das transferências previstas no item 2.2.2. até avaliação dos motivos que levaram ao descumprimento, garantido o exercício da ampla defesa e do contraditório por parte d(a/o) (SIGLA DO ÓRGÃO/ENTIDADE SIGNATÁRIO). 6. CLÁUSULA SEXTA – DA RESCISÃO E DA RESILIÇÃO 6.1. O TERMO poderá ser resilido por motivos que impossibilitem o recolhimento da TCFA e da (SIGLA taxa estadual), por meio da GRU-Única, mediante manifestação formal e concordância expressa e escrita dos dirigentes máximos do Ibama e d(a/o) (SIGLA DO ÓRGÃO/ENTIDADE SIGNATÁRIO), e por vontade dos SIGNATÁRIOS desde que haja prévia comunicação, com antecedência mínima de 30 (trinta) dias. 6.2. O TERMO será rescindido por motivo imputável a um dos partícipes e que impossibilite o recolhimento da TCFA e da (SIGLA taxa estadual), por meio da GRU-Única, devendo o SIGNATÁRIO que se julgar prejudicado notificar o outro SIGNATÁRIO para que apresente esclarecimentos no prazo de 30 (trinta) dias corridos. 6.2.1. Decorrido o prazo para esclarecimento, caso não haja resposta, o SIGNATÁRIO notificante poderá declarar a rescisão do TERMO, independentemente de notificações ou interpelações judiciais ou extrajudiciais, bastando encaminhar nova notificação ao outro SIGNATÁRIO , comunicando a rescisão do TERMO. 7. CLÁUSULA SÉTIMA – DA CONCILIAÇÃO E DO FORO 7.1. As controvérsias decorrentes da execução do presente TERMO que não puderem ser solucionadas diretamente por mútuo acordo entre os SIGNATÁRIOS deverão ser encaminhadas à Procuradoria Federal Especializada junto ao Ibama para prévia tentativa de conciliação e solução administrativa de dúvidas de natureza eminentemente jurídica relacionadas à execução da parceria, sob a coordenação e supervisão da Câmara de Mediação e de Conciliação da Administração Pública Federal ou outro órgão da Advocacia-Geral da União que a venha a suceder em competências. 7.2. Não logrando êxito a tentativa de conciliação e solução administrativa, será competente para dirimir as questões decorrentes deste ACORDO o foro da Justiça Federal da Seção Judiciária do Distrito Federal, nos termos do inciso I do art. 109 da Constituição Federal.
(assinado eletronicamente) NOME DO(A) SIGNATÁRIO(A) Presidente do IBAMA
(assinado eletronicamente) NOME DO(A) SIGNATÁRIO(A) [cargo] |
|
8.2.5. |
|
|
|
Parecer técnico nº [N]/20[AA]-[XXXXXXXXXXXXXX]
Número do Processo: 020[nn.nnnnnn/aaaa-nn]
Interessado: [nome do partícipe] Assunto/Resumo: emissão de acordo de cooperação técnica.
INTRODUÇÃO Trata-se da instrução processual para emissão de Acordo de Cooperação Técnica (ACT), a ser firmado entre o INSTITUTO BRASILEIRO DO MEIO AMBIENTE E DOS RECURSOS NATURAIS RENOVÁVEIS (Ibama) e o [nome do partícipe].
DESENVOLVIMENTO Após tramitação de Minuta de ACT, retornaram os autos para: i) __________________________________________________ (SEI/Ibama [número]); ii) __________________________________________________ (SEI/Ibama [número]); e n) __________________________________________________ (SEI/Ibama [número]).
CONCLUSÃO Esse é o parecer que se submete à apreciação concomitante das Coordenações das Diretorias. Em caso de aprovação, indica-se, respeitosamente, o envio simultâneo da Minuta de Acordo de Cooperação Técnica nº [número] (SEI/Ibama [número]) à Diplan e à Diqua, para posterior seguimento à Presidência.(1) [Constata-se, nos presentes autos, que não houve ainda manifestação da Procuradoria Federal Especializada junto ao Ibama, indicando-se a manifestação jurídica antes da assinatura do acordo. Esse é o parecer à consideração superior.]
(assinado eletronicamente) NOME SERVIDOR [cargo - CCob]
(assinado eletronicamente) NOME SERVIDOR [cargo - CProfi]
(assinado eletronicamente) NOME SERVIDOR [cargo - Coavi] _________ Notas: (1) Minuta de ACT conforme modelo versão nº [n].
|
|
8.2.6. |
|
|
|
INSTITUTO BRASILEIRO DO MEIO AMBIENTE E DOS RECURSOS NATURAIS RENOVÁVEIS EXTRATO DO ACORDO DE COOPERAÇÃO TÉCNICA Nº [n/aaaa] PROCESSO: 020[nn.nnnnnn/aaaa-nn]. ESPÉCIE: ACORDO DE COOPERAÇÃO TÉCNICA. PARTÍCIPES: INSTITUTO BRASILEIRO DO MEIO AMBIENTE E DOS RECURSOS NATURAIS RENOVÁVEIS e [NOME DO PARTÍCIPE]. OBJETO: gestão integrada do Cadastro Técnico Federal Atividades Potencialmente Poluidoras e Utilizadoras de Recursos Ambientais (CTF/APP) e do [nome do CTE] (CTE), incluindo: os procedimentos para inscrição de pessoas físicas e jurídicas sujeitas à inscrição em ambos os cadastros; o acesso, intercâmbio e gestão de informações relacionadas ao desenvolvimento dessas atividades; os procedimentos para recolhimento da Taxa de Controle e Fiscalização Ambiental (TCFA) e da Taxa de Controle e Fiscalização Ambiental do estado d[a/e/o][nome do estado] (TFA/[UF]); e a prestação dos serviços de atendimento ao cidadão relacionados. LEI DE REGÊNCIA: [Lei nº 8.666, de 21 de junho de 1993.] OU [Lei nº 14.133, de 1º de abril de 2021.] VIGÊNCIA: prazo indeterminado, nos termos do disposto no § 1º do art. 4º da Lei Complementar nº 140, de 8 de dezembro de 2011, a partir da data de sua publicação no Diário Oficial da União, podendo ser modificado, mediante a lavratura de termo aditivo, com a devida justificativa, sem que haja modificações do objeto, observando o que dispõe o item 2.2.2. DATA DA ASSINATURA: [dd.mm.aaaa]. ASSINAM: [nome] - Presidente do Ibama e [nome da autoridade estadual signatária] - [cargo] d[a/o] [NOME DO PARTÍCIPE]. |
|
8.2.7. |
|
|
|
INSTITUTO BRASILEIRO DO MEIO AMBIENTE E DOS RECURSOS NATURAIS RENOVÁVEIS EXTRATO DE TERMO ADITIVO PROCESSO: 020[nn.nnnnnn/aaaa-nn]. ESPÉCIE: [NÚMERO ORDINAL do TA por extenso] TERMO ADITIVO DO ACORDO DE COOPERAÇÃO TÉCNICA Nº [nn/aaaa]. PARTÍCIPES: INSTITUTO BRASILEIRO DO MEIO AMBIENTE E DOS RECURSOS NATURAIS RENOVÁVEIS e [NOME DO PARTÍCIPE]. OBJETO: aprimorar os procedimentos para pessoas físicas e jurídicas sujeitas à inscrição no Cadastro Técnico Federal de Atividades Potencialmente Poluidoras ou Utilizadoras de Recursos Ambientais (CTF/APP) e no [nome do CTE] (CTE); o acesso, intercâmbio e gestão de informações relacionadas ao desenvolvimento dessas atividades; integração de dados com os sistemas estaduais de controle e fiscalização ambiental; os procedimentos para recolhimento da Taxa de Controle e Fiscalização Ambiental (TCFA) e da Taxa de Controle e Fiscalização Ambiental do estado d[a/e/o][nome do estado] (TFA/[UF]); além da prestação dos serviços de atendimento ao cidadão a eles relacionados. LEI DE REGÊNCIA: [Lei nº 8.666, de 21 de junho de 1993.] ou [Lei nº 14.133, de 1º de abril de 2021.] VIGÊNCIA: prazo de vigência indeterminado, nos termos do disposto no § 1º do art. 4º da Lei Complementar nº 140, de 8 de dezembro de 2011, a partir da data de sua publicação no Diário Oficial da União. DATA DA ASSINATURA: [dd.mm.aaaa]. ASSINAM: [nome] - Presidente do Ibama e [nome da autoridade estadual signatária] - [cargo] d[a/o] [NOME DO PARTÍCIPE]. |
|
8.3. |
Alteração de modelo de minuta de ACT |
|
|
8.3.1. |
||

|
8.3.2. |
|
PROPOSTA DE ALTERAÇÃO DE MODELO DE ACT |
||||||||
|
1 |
Tipo de alteração: |
( ) |
A - Inclusão de cláusula / subitem |
( ) |
B - Alteração de cláusula / subitem |
( ) |
C - Exclusão de cláusula / subitem |
|
|
Versão de modelo atual: |
|
|||||||
|
Numeração do dispositivo (A, B ou C): |
|
|||||||
|
Redação atual (B ou C): |
|
|||||||
|
Nova redação (A ou B): |
|
|||||||
|
Justificativa: |
|
|||||||
|
Data: |
|
|||||||
|
Proponente: |
|
Lotação: |
( ) |
PFE/Ibama |
||||
|
( ) |
Ibama |
|||||||
|
|
||||||||
|
2 |
Manifestação PFE/Ibama: |
( ) |
A - Aprova |
( ) |
B - Aprova com alteração de redação |
( ) |
C - Reprova |
|
|
2.1 |
Pareceres / Despachos PFE/Ibama |
|
||||||
|
Nova redação (B): |
|
|||||||
(assinado eletronicamente)
[NOME SIGNATÁRIO(A)]
Presidente do Ibama
Redes Sociais