Portaria 73, de 05 de abril de 2023
Estabelece a utilização de Procedimento Operacional Padrão para análise e decisão em segunda instância sobre alterações de dados cadastrais de pessoas inscritas no Cadastro Técnico Federal de Atividades Potencialmente Poluidoras e Utilizadoras de Recursos Ambientais (CTF/APP).
A DIRETORA DE QUALIDADE AMBIENTAL SUBSTITUTA DO INSTITUTO BRASILEIRO DO MEIO AMBIENTE E DOS RECURSOS NATURAIS RENOVÁVEIS, designada pela Portaria nº 1577, de 23 de junho de 2021, publicada no Diário Oficial da União de 25 de junho de 2021, no uso das atribuições que lhe confere o inciso II do art. 10 do Anexo I do Decreto nº 11.095, de 13 de junho de 2022, que aprovou a Estrutura Regimental do Ibama, publicado no Diário Oficial da União de 14 de junho de 2022, o inciso III do art. 106 da Portaria Ibama nº 92, de 14 de setembro de 2022, que aprovou o Regimento Interno do Ibama, publicada no Diário Oficial da União de 16 de setembro de 2022, o inciso II do art. 5º da Instrução Normativa Ibama nº 13, de 23 de agosto de 2021, publicada no Diário Oficial da União de 24 de agosto de 2021, e considerando o constante dos autos do processo nº 02001.011947/2020-13,
Resolve:
Art. 1º Estabelecer a utilização de procedimento operacional padrão para análise e decisão em segunda instância sobre alterações de dados cadastrais de pessoas inscritas no Cadastro Técnico Federal de Atividades Potencialmente Poluidoras e Utilizadoras de Recursos Ambientais (CTF/APP), na forma do Anexo desta Portaria.
Art. 2º Esta Portaria entra em vigor em 2 de maio de 2023.
ROSANGELA MARIA RIBEIRO MUNIZ
Diretora de Qualidade Ambiental - Substituta
ANEXO
Análise e decisão em segunda instância sobre alterações de dados cadastrais de pessoas inscritas no Cadastro Técnico Federal de Atividades Potencialmente Poluidoras e Utilizadoras de Recursos Ambientais (CTF/APP)
Processo de origem: 02001.011369/2023-68
1. OBJETIVO
1.1. Padronizar a instrução, análise e decisão em segunda instância de processos administrativos que tenham por objeto a alteração de dados cadastrais de pessoas inscritas no Cadastro Técnico Federal de Atividades Potencialmente Poluidoras e Utilizadoras de Recursos Ambientais (CTF/APP) quanto ao enquadramento, datas de início, datas de término de atividades e suspensão temporária de atividades.
2. GLOSSÁRIO
2.1. Siglas e acrônimos utilizados no POP
2.1.1. ANM: Agência Nacional de Mineração
2.1.2. ANP: Agência Nacional do Petróleo, Gás Natural e Biocombustíveis
2.1.3. CNPJ: Cadastro Nacional da Pessoa Jurídica
2.1.4. CAEPF: Cadastro de Atividade Econômica da Pessoa Física
2.1.5. CPF: Cadastro de Pessoas Físicas
2.1.6. Coavi: Coordenação de Avaliação e Instrumentos de Qualidade Ambiental
2.1.7. CTF/AIDA: Cadastro Técnico Federal de Atividades e Instrumentos de Defesa Ambiental
2.1.8. CTF/APP: Cadastro Técnico Federal de Atividades Potencialmente Poluidoras e Utilizadoras de Recursos Ambientais
2.1.9. DOF: Sistema Documento de Origem Florestal
2.1.10. DOF+: Sistema Documento de Origem Florestal Rastreabilidade
2.1.11. FTE: Ficha Técnica de Enquadramento
2.1.12. Ibama: Instituto Brasileiro do Meio Ambiente e dos Recursos Naturais Renováveis
2.1.13. INFOSERV: Sistema Informatizado do Proconve/Promot
2.1.14. MMA: Ministério do Meio Ambiente
2.1.15. NQA: Núcleo de Qualidade Ambiental
2.1.16. ODMA: Órgão Distrital de Meio Ambiente
2.1.17. OEMA: Órgão Estadual de Meio Ambiente
2.1.18. OMMA: Órgão Municipal de Meio Ambiente
2.1.19. OTN: Orientação Técnica Normativa
2.1.20. PNLA: Portal Nacional de Licenciamento Ambiental
2.1.21. POP: Procedimento Operacional Padrão
2.1.22. PPA: Taxa de Manutenção de Registro ou da Classificação do Potencial de Periculosidade Ambiental [de agrotóxicos e afins]
2.1.23. Proconve: Programa de Controle da Poluição do Ar por Veículos Automotores
2.1.24. Promot: Programas de Controle da Poluição do Ar por Motociclos e Veículos Similares
2.1.25. RAPP: Relatório Anual de Atividades Potencialmente Poluidoras e Utilizadoras de Recursos Ambientais
2.1.26. RFB: Secretaria Especial da Receita Federal do Brasil
2.1.27. Secoafi: Serviço de Contencioso Administrativo Fiscal
2.1.28. SEI/Ibama: Sistema Eletrônico de Informações do Ibama
2.1.29. Sicafi: Sistema de Cadastro, Arrecadação e Fiscalização
2.1.30. Sinaflor: Sistema Nacional de Controle da Origem dos Produtos Florestais
2.1.31. Sintegra: Sistema Integrado de Informações sobre Operações Interestaduais com Mercadorias e Serviços
2.1.32. Sisfauna: Sistema Nacional de Gestão de Fauna Silvestre
2.1.33. Sislic: Sistema de Licenciamento Ambiental
2.1.34. SISNAMA: Sistema Nacional do Meio Ambiente
2.1.35. TCFA: Taxa de Controle e Fiscalização Ambiental
2.2. Termos normativos
2.2.1. Ações de controle e fiscalização ambiental aprovativas: o licenciamento, a autorização, a concessão, a permissão ou qualquer procedimento administrativo de órgão ambiental competente que resulte na emissão de ato aprovativo para exercício de atividades potencialmente poluidoras e de atividades utilizadoras de recursos ambientais.
2.2.2. Alteração de dados cadastrais pela administração: alteração motivada por auditagem ou em decorrência de requerimento.
2.2.3. Atendimento de notificação: cumprimento do que foi designado dentro do prazo concedido.
2.2.4. Ato aprovativo: licença ambiental, autorização ambiental, concessão ambiental, permissão ambiental ou qualquer outro ato administrativo emitido por órgão ambiental competente e que constitua aprovação para o exercício de atividade potencialmente poluidora e utilizadora de recursos ambientais.
2.2.5. Auditagem: procedimento que pode resultar na alteração de ofício de dados declarados, consistente na verificação de eventuais não conformidades de registros existentes no CTF/APP, a partir da comparação com bases de dados dos demais sistemas do Ibama e de outras instituições públicas, ou mediante documentação e vistorias in loco.
2.2.6. Categoria: grupamento que reúne uma série de descrições de atividades congêneres.
2.2.7. CTF/APP: cadastro técnico federal para registro obrigatório de pessoas físicas ou jurídicas que se dedicam a atividades potencialmente poluidoras e/ou à extração, produção, transporte e comercialização de produtos potencialmente perigosos ao meio ambiente, assim como de produtos e subprodutos da fauna e flora.
2.2.8. Data de início (pessoa jurídica): data a partir da qual a pessoa está habilitada para o exercício da atividade, conforme art. 24 da Instrução Normativa Ibama nº 13, de 23 de agosto de 2021, e alterações.
2.2.9. Data de início (pessoa física): data a partir da qual a pessoa está habilitada para o exercício da atividade, conforme art. 25 da Instrução Normativa Ibama nº 13, de 2021, e alterações.
2.2.10. Data de término (pessoa jurídica): data a partir da qual a pessoa perde a habilitação para o exercício de atividades, conforme art. 26 da Instrução Normativa Ibama nº 13, de 2021, e alterações.
2.2.11. Data de término (pessoa física): data a partir da qual a pessoa perde a habilitação para o exercício de atividades, conforme art. 27 da Instrução Normativa Ibama nº 13, de 2021, e alterações.
2.2.12. Decisão: ato obrigatório para a administração, que deve ser explícito e para requerimento cuja matéria seja de sua competência, nos termos do art. 48 da Lei nº 9.784, de 29 de janeiro de 1999.
2.2.13. Descrição: especificação de cada atividade potencialmente poluidora e utilizadora de recursos ambientais, agrupada por categoria, nos termos do Anexo VIII da Lei nº 6.938, de 31 de agosto de 1981, e do Anexo I da Instrução Normativa Ibama nº 13, de 2021, e alterações.
2.2.14. Enquadramento de atividades: identificação de correspondência entre a atividade exercida por pessoas físicas e jurídicas e as respectivas categorias e descrições de atividades sujeitas à inscrição no CTF/APP, nos termos dos Anexos I e III da Instrução Normativa Ibama nº 13, de 2021, e alterações.
2.2.15. Estabelecimento: o local, privado ou público, edificado ou não, móvel ou imóvel, próprio ou de terceiro, onde a pessoa exerce, em caráter temporário ou permanente, atividade potencialmente poluidora e utilizadora de recursos ambientais.
2.2.16. FTE: formulário eletrônico que contém as descrições para enquadramento de atividades potencialmente poluidoras e utilizadoras de recursos ambientais.
2.2.17. Inscrição: ato de inscrever-se no CTF/APP decorrente de obrigação legal da pessoa física e jurídica que exerça atividade potencialmente poluidora e utilizadora de recursos ambientais.
2.2.18. Não atendimento de notificação: descumprimento do que foi designado dentro do prazo concedido ou cumprimento fora do prazo concedido.
2.2.19. Parecer: manifestação das áreas técnicas sobre assuntos submetidos à sua apreciação, com a finalidade de subsidiar o processo decisório; tem caráter meramente opinativo, favorável ou não ao assunto analisado, podendo ainda ser conclusivo ou não; o parecer pode ser dividido em tantos itens quantos forem necessários à organização do assunto, imprimindo-lhe clareza e didatismo.
2.2.20. Pessoa inscrita: pessoa física ou jurídica registrada no CTF/APP.
2.2.21. Preposto: a pessoa física ou jurídica, com mandato público ou privado, de representação de poderes da pessoa inscrita.
2.2.22. Remoção de atividade: exclusão de atividade registrada no CTF/APP, quando restar comprovado que a pessoa jamais exerceu a atividade.
2.2.23. Requerente: o usuário externo com legitimidade e aptidão para requerer alteração de dados cadastrais de inscrição, por si, por meio de representante legal ou de preposto.
2.2.24. Responsável legal: é o representante direto de pessoa jurídica, com legitimidade para representá-la.
2.2.25. Suspensão temporária de atividades: período em que não houve o exercício de atividade potencialmente poluidora ou utilizadora de recurso ambiental.
2.2.26. Situação cadastral: uma das situações cadastrais do CTF/APP: "Ativo", "Encerrado", "Cadastramento Indevido", "Suspenso para Averiguações" ou "Cadastramento de Ofício", nos termos dos arts. 33 a 40 da IN 13/2021 ou normas sucedâneas.
2.2.27. Trânsito em julgado administrativo: situação terminativa do processo, configurada pelo término de prazo para protocolização de recurso ou pela ciência de decisão em 2ª instância quando houver recurso.
2.2.28. Usuário externo: administrado inscrito no CTF/APP.
3. INFORMAÇÕES GERAIS
3.1. O presente POP tem por escopo o processo administrativo de CTF/APP.
3.2. Não é escopo do POP:
3.2.1. processo administrativo do CTF/AIDA, que deverá observar norma própria de regulamentação;
3.2.2. processo administrativo do RAPP, que deverá observar norma própria de regulamentação;
3.2.3. processo administrativo sancionador, que deverá observar norma própria de regulamentação;
3.2.4. processo administrativo fiscal, que deverá observar norma própria de regulamentação; e
3.2.5. Outros processos administrativos de controle e monitoramento ambiental, que deverão deverá observar as respectivas normas regulamentadoras.
3.3. O presente POP não abrange, nem é meio hábil para:
3.3.1. determinação de autoria de infração ambiental, inclusive nas hipóteses do art. 76, 81 ou 82 do Decreto nº 6.514, de 22 de julho de 2008;
3.3.2. caracterização de materialidade de infração ambiental, inclusive nas hipóteses do art. 76, 81 ou 82 do Decreto nº 6.514, de 2008;
3.3.3. lançamento ou estorno de impeditivo à emissão de Certificado de Regularidade, nos termos da Portaria Ibama nº 2.815, de 20 de dezembro de 2020, e alterações;
3.3.4. alteração de situação cadastral de pessoa inscrita em razão de constatação de não conformidades não relacionadas aos dados de inscrição do CTF/APP;
3.3.5. aplicação de medida cautelar de restrição de direito de suspensão ou cancelamento de registro;
3.3.6. aplicação de sanção de restrição de direito de suspensão ou cancelamento de registro; ou
3.3.7. identificação em sistemas corporativos do Ibama ou da Advocacia Geral da União de pessoa sob execução de créditos não tributários.
3.3.8. determinação de sujeito passivo de PPA ou de TCFA;
3.3.9. caracterização de fato gerador de PPA ou de TCFA;
3.3.10. impugnação de notificação de lançamento de créditos tributários de PPA ou de TCFA;
3.3.11. solicitação de alteração de dados cadastrais com débitos em situação distinta daquela de não notificados;
3.3.12. recurso de decisões sobre créditos tributários de PPA ou de TCFA;
3.3.13. requerimento de revisão de processo administrativo fiscal;
3.3.14. requerimento de alteração de porte econômico de empresa; e
3.3.15. identificação em sistemas corporativos do Ibama ou da Advocacia Geral da União de pessoa sob execução de créditos tributários de PPA ou de TCFA.
3.4. São fundamentos legais e normativos do POP:
3.4.1. o inciso XII do art. 9º e o inciso II do art. 17, ambos da Lei nº 6.938, de 1981; e
3.4.2. a obrigação de inscrição no CTF/APP, conforme regras estabelecidas na Instrução Normativa Ibama nº 13, de 2021, e alterações; e
3.4.3. as FTE.
3.5. É finalidade do POP, no âmbito dos procedimentos administrativos de que trata o Capítulo VI da Instrução Normativa Ibama nº 13, de 2021, uniformizar:
3.5.1. a instrução e emissão de decisões em 2ª instância; e
3.5.2. a auditagem de dados cadastrais no CTF/APP, quando forem constatadas não conformidades decorrentes da análise de documentos instruídos em 1ª ou 2ª instâncias, independentemente do pedido e da abrangência do requerimento do usuário externo.
3.6. A declaração do exercício de atividades relacionadas no Anexo I da Instrução Normativa Ibama nº 13, de 2021, assim como as respectivas datas de início e de término são de responsabilidade da pessoa que as exerce.
3.6.1. Os dados declarados pelo usuário externo são sujeitos à revisão de ofício, quando constatadas não conformidades ou por requerimento.
3.6.2. Os dados declarados devem ser aferidos por meio de documentação que comprove de fato o exercício da atividade.
3.6.3. Se a documentação instruída em processo não for suficiente, a administração deverá buscá-la em outras fontes e bases de dados oficiais na forma da legislação vigente, podendo exigir do requerente, justificadamente, a apresentação de documentação complementar.
3.7. Aplicam-se os procedimentos do presente POP, no caso de haver POP sobre hipótese específica de enquadramento no CTF/APP.
3.7.1. Na análise de enquadramento, será observado o que se dispõe sobre enquadramento no POP específico.
3.7.2. Aplicam-se os procedimentos do presente POP, no caso de haver OTN sobre hipótese específica de enquadramento no CTF/APP.
3.7.3. Na análise de enquadramento, será observado o que se dispõe sobre enquadramento na OTN específica.
3.8. Destinatários do POP
3.8.1. Servidores da Coavi, nas análises e decisões em 2ª instância.
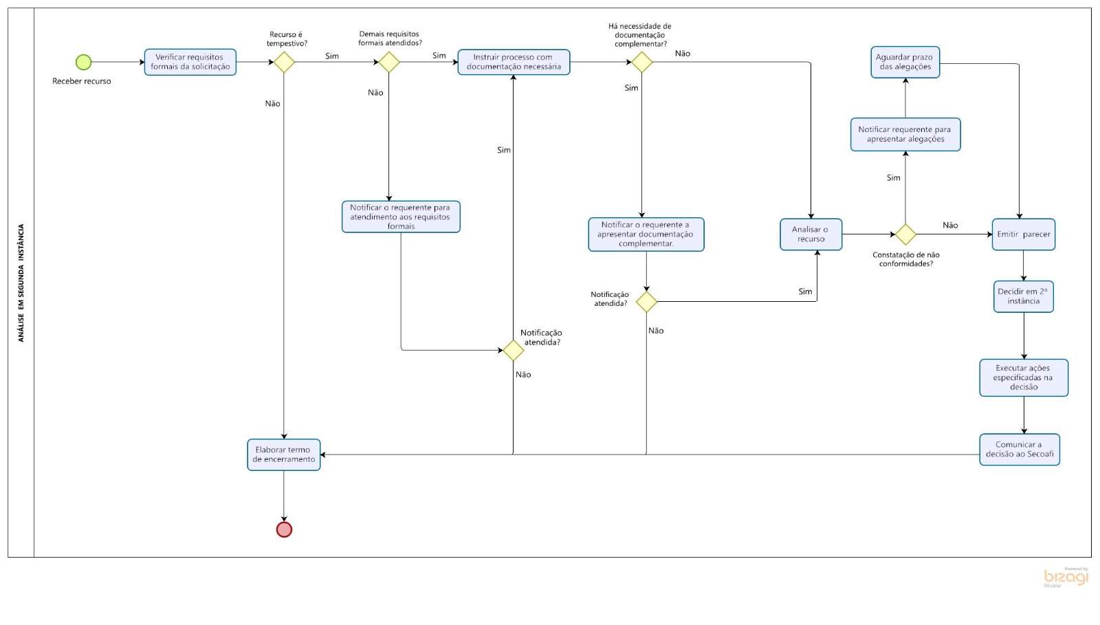
4. PROCEDIMENTOS
4.1. Análise de recurso e decisão em 2ª instância
|
Passo |
Descrição |
Anexos |
|
|---|---|---|---|
|
Guia de análise e decisão |
Modelos de documentos |
||
|
1 |
Analisar requisitos formais do recurso. |
8.2.1. |
- |
|
Se o recurso for intempestivo, emitir notificação e seguir para o Passo 11. |
8.2.1.1. |
8.4.1. |
|
|
Se o recurso não atende a outros requisitos, seguir para o Passo 2. Se o recurso atende aos requisitos, seguir para o Passo 3. |
8.2. |
- |
|
|
2 |
Notificar requerente para atendimento aos requisitos formais. No caso de atendimento da notificação, seguir para o Passo 3. No caso de não atendimento da notificação, seguir para o Passo 11. |
8.2.2. |
8.4.2. |
|
3 |
Instruir documentação necessária para tomada de decisão. No caso de haver exigência de documentação complementar, seguir para o Passo 4. No caso de não haver exigência de documentação complementar, seguir para o Passo 5. |
8.2.3. |
- |
|
4 |
Notificar requerente para apresentar documentação complementar. No caso de atendimento da notificação, seguir para o Passo 5. No caso de não atendimento da notificação, seguir para o Passo 11. |
8.2.3. |
8.4.3. |
|
5 |
Analisar o recurso. No caso de se constatar não conformidades diversas do requerimento, seguir para o Passo 6. No caso de não haver não conformidades, seguir para o Passo 7. |
8.2.4 |
|
|
6 |
Notificar requerente de exigência de regularização de inscrição. Decorrido o prazo da notificação, seguir para o Passo 7. |
8.2.5. |
8.4.4. |
|
7 |
Emitir parecer e seguir para o Passo 8. |
8.2.6. |
8.4.5. |
|
8 |
Decidir em 2ª instância, seguir para o Passo 9. |
8.2.7. |
8.4.6. |
|
9 |
Executar as ações especificadas na decisão, e seguir para o Passo 10. |
8.2.8. |
8.4.7. 8.4.8. |
|
10 |
Encaminhar o processo ao Secoafi para aplicação dos efeitos tributários da decisão e seguir para o Passo 11. |
|
|
|
11 |
Elaborar termo de encerramento. Fim do fluxo. |
8.2.9. |
8.4.9. |
5. PROCEDIMENTO RESUMIDO
5.1. Análise de recurso e decisão em 2ª instância:
5.1.1. analisar recurso.
5.1.2. instruir processo.
5.1.3. emitir decisão em 2ª instância.
5.1.4. executar decisão.
6. PONTOS DE ATENÇÃO
6.1. Tempestividade do atendimento a notificações
6.1.1. No caso de protocolo eletrônico, será tempestivo o atendimento à notificação que tiver sido efetivado até as 23h59 (vinte e três horas e cinquenta e nove minutos) do último dia do prazo, no horário de Brasília, por meio do peticionamento eletrônico do SEI/Ibama.
6.1.2. No caso de protocolo físico, será tempestivo o atendimento à notificação que tiver sido efetivado até do último dia do prazo em unidade protocolizadora do Ibama.
6.1.3. No caso de serviço de correios, será tempestivo o atendimento à notificação que tiver sido efetivado até do último dia do prazo, considerando a data de postagem.
6.2. Instrução de documentos
6.2.1. Quando o requerimento de alteração de dados cadastrais for relacionado a enquadramento de atividades no CTF/APP, a decisão de deferimento ou de indeferimento deverá ser fundamentada nas FTE ou em atos aprovativos, inclusive tabelas de correspondência que estiverem publicadas na página do CTF/APP, no sítio eletrônico do Ibama.
6.2.2. Nos termos do inciso XV do art. 5º da Lei nº 13.460, de 26 de junho de 2017, e do § 1º do art. 3º da Lei nº 13.726, de 8 de outubro de 2018, é vedada a exigência de prova relativa a fato que já houver sido comprovado pela apresentação de outro documento válido.
6.2.3. No caso de análise de data inicial de atividade, será considerada a data mais favorável ao requerente (ou seja, a data mais recente) entre os possíveis documentos relacionados nos arts. 24 e 25, da Instrução Normativa nº 13, de 2021, e alterações.
6.2.4. No caso de análise de data de término de atividade, será considerada a data mais favorável ao requerente (ou seja, a data mais antiga) entre os possíveis documentos relacionados nos arts. 26 e 27, da Instrução Normativa nº 13, de 2021, e alterações.
6.2.5. A utilização de ato aprovativo como a opção de documento mais favorável ao requerente depende de sua demonstração, que pode se dar por meio de consulta a sistema de licenciamento do órgão ambiental competente ou protocolização pelo requerente; e
6.2.6. A resposta negativa à consulta ao sistema de licenciamento do órgão ambiental competente não é meio hábil de demonstração documental da existência ou não de ato aprovativo.
6.2.7. No caso de exigência de documentação complementar, não é passível de notificação, pelo Ibama, a exigência de apresentação de ato aprovativo ambiental de órgãos e entidades integrantes de Poder da União, nos termos do § 3º do art. 3º da Lei nº 13.726, de 2018.
6.2.8. O PNLA, mantido pela administração pública federal (MMA), não é sistema de licenciamento ambiental, mas agregador de dados gerados, quando existentes e atualizados, pelos órgãos e entidades competentes pelo licenciamento ambiental dos Poderes da União, Distrito Federal e estados.
6.2.8.1. Conforme o MMA, o PNLA disponibiliza informações em nível de macro-estatísticas, mas não substitui os sistemas do Ibama (Sislic), do ODMA e de OEMA, sendo atribuição de cada instituição do SISNAMA a inserção, o detalhamento e a atualização das informações sobre os processos de licenciamento ambiental em suas respectivas esferas de competência, divulgando-as em seus próprios sistemas de informação.
6.2.8.2. O PNLA não disponibiliza informações de OMMA.
6.2.8.3. A resposta positiva à consulta ao PNLA indica a existência de ato aprovativo, que pode se referir ou não ao pedido do requerimento.
6.2.8.4. A resposta negativa à consulta ao PNLA não é meio hábil de demonstração documental da existência ou não de ato aprovativo.
6.3. Análise dos documentos instruídos
6.3.1. É vedada aplicação retroativa de nova interpretação, portanto a análise da documentação deve observar a norma de regulamentação do CTF/APP vigente à época dos períodos abrangidos pela solicitação.
6.4. Análise de recurso e decisão em 2ª instância
6.4.1. No caso de requerente com domicílio cadastral no Distrito Federal, deve-se observar o impedimento de atuação processual do servidor da Coavi que tenha atuado em 1ª instância no mesmo processo.
6.4.1.1. Constatado o impedimento, o processo já distribuído deverá ser redistribuído a servidor não impedido.
6.4.2. Em 2ª instância, não será notificado à apresentação de documento, quando o recorrente já foi notificado a fazê-lo em 1ª instância.
6.5. Alteração de situação cadastral
6.5.1. No caso de constatação de não conformidade de dados declarados na inscrição que não for tempestivamente sanada nos termos de sua notificação, caberá comunicação à área de fiscalização do Ibama e suspensão da inscrição em novo processo administrativo relacionado no SEI/Ibama, sem prejuízo do seguimento do processo instaurado em razão do requerimento inicial.
6.5.2. No caso de constatação de não conformidade, caberá comunicação ao órgão competente e suspensão de inscrição em novo processo administrativo, sem prejuízo do seguimento do processo instaurado em razão do requerimento inicial.
6.5.3. A suspensão deve corresponder à situação cadastral de “Suspenso para averiguações – dados inconsistentes ou recadastramento”.
6.6. Implicações das alterações cadastrais na TCFA
6.6.1. A alteração de dados cadastrais que resulte em redução ou exclusão da TCFA poderá ser efetuada pela Coavi quando não afetar períodos com notificação de lançamento da taxa ou com créditos judicializados.
6.6.2. A alteração de dados cadastrais que resulte em redução ou exclusão da TCFA, afetando períodos com notificação de lançamento da taxa ou com créditos judicializados, só poderá ser efetuada mediante análise prévia e anuência do Serviço de Contecioso Administrativo Fiscal, da Coordenação de Processo Fiscal (Secoafi/Cprofi).
7. REFERÊNCIAS
7.1. Lei nº 6.938, de 31 de agosto de 1981.
7.2. Lei nº 9.784, de 29 de janeiro de 1999.
7.3. Lei nº 13.460, de 26 de junho de 2017.
7.4. Lei nº 13.726, de 8 de outubro de 2018.
7.5. Lei nº 14.129, de 29 de março de 2021.
7.6. Instrução Normativa Ibama nº 13, de 23 de agosto de 2021.
7.7. Portaria Ibama nº 561, de 27 de fevereiro de 2020.
7.8. Portaria Ibama nº 92, de 14 de setembro de 2022.
8. ANEXOS
8.1. Fluxogramas
8.1.1. Análise de recurso e decisão em 2ª instância

[(IMAGEM_PORTARIA73_5ABR2023])
8.2. Guia de análise e decisão em 2ª instância
8.2.1. Analisar requisitos formais do recurso (Passo 1): identificar se o recurso deixou de atender a um ou mais requisitos relacionados no quadro a seguir:
|
Requisito |
Fundamentação da exigência |
|---|---|
|
Uso do formulário de requerimento de alterações cadastrais |
Lei nº 9.784, de 1999: art. 7º. |
|
Unidade ou autoridade do Ibama como destinatária do requerimento |
Lei nº 9.784, de 1999: art. 6º, I. |
|
Identificação do usuário externo |
Lei nº 9.784, de 1999: art. 6º, II. |
|
Endereço ou e-mail para recebimento de correspondência |
Lei nº 9.784, de 1999: art. 6º, III. |
|
Exposição de fatos e fundamentos de pedidos do requerimento |
Lei nº 9.784, de 1999: art. 6º, IV. |
|
No caso de procurador: |
|
|
documento de identificação do procurador; |
Lei nº 9.784, de 1999: art. 6º, II. |
|
no caso de pessoa jurídica, documento que identifique outorgante legítimo, salvo quando houver disponibilidade da informação, diretamente em sítio eletrônico de entidade registrante ou, no caso das Juntas Comerciais, por meio da BNE. |
Lei nº 9.784, de 1999: art. 6º, II. |
|
cadeia de procurações, quando houver substabelecimentos |
Lei nº 9.784, de 1999: art. 6º, II. |
|
discriminação de poderes específicos; e |
Instrução Normativa Ibama nº 13, de 2021: art. 32, § 2º. |
|
validade da procuração (2 anos). |
Instrução Normativa Ibama nº 13, de 2021: art. 32, § 2º. |
|
Data e assinatura |
Lei nº 9.784, de 1999: art. 6º, V. |
|
Não existir impeditivos à emissão do Certificado de Regularidade, salvo quando relacionados ao próprio requerimento. |
Instrução Normativa Ibama nº 13, de 2021: art. 47, parágrafo único. |
8.2.1.1. No caso de recurso intempestivo, comunicar o requerente do não conhecimento do recurso, conforme Anexo 8.4.1.
8.2.2. Notificar requerente para atendimento aos requisitos formais (Passo 2), conforme Anexo 8.4.2.
8.2.3. Instruir documentação necessária para tomada de decisão (Passo 3), considerando as alegações e pedidos do recurso, incluindo:
8.2.3.1. dados da inscrição do requerente no Sicafi relacionados ao recurso; e
8.2.3.2. documentação complementar de ofício, se houver;
8.2.3.2.1. os documentos válidos para análise de alterações cadastrais encontram-se no Anexo 8.3.
8.2.4. Notificar requerente para apresentar documentação complementar (Passo 4), conforme Anexo 8.4.3.
8.2.5. Analisar o recurso (Passo 5)
8.2.5.1. A análise deve observar:
8.2.5.1.1. se há decisão constituída para a mesma solicitação em outro processo administrativo.
8.2.5.1.2. a norma de regulamentação do CTF/APP vigente, considerando os períodos abrangidos pelo recurso;
8.2.5.1.3. as FTE relacionadas ao recurso;
8.2.5.1.4. as OTN de enquadramento no CTF/APP relacionadas ao recurso;
8.2.5.1.5. atos normativos de tabela de correspondências do Distrito Federal e estados, se houver;
8.2.5.2. Identificar a conclusão de análise possível, conforme quadro a seguir:
|
Alterações solicitadas |
Conclusões possíveis |
Auditagem indicada para decisão em 2ª instância |
|---|---|---|
|
enquadramento |
A atividade para a qual se solicita alteração possui enquadramento no CTF/APP e foi corretamente enquadrada no momento da declaração. |
Não se aplica. |
|
A atividade para a qual se solicita alteração nunca teve enquadramento no CTF/APP. |
Remoção da atividade. |
|
|
A atividade para a qual se solicita alteração encontra-se atualmente revogada, porém possuía enquadramento enquanto esteve vigente. |
Manutenção da atividade, observando-se a data de início e término de acordo com a vigência da atividade. |
|
|
A atividade para a qual se solicita alteração possui enquadramento distinto do atual. |
Inclusão de atividade correta, observando-se as datas de início e término declaradas e remoção da atividade incorreta. |
|
|
A análise da documentação permite constatar de que houve ou há exercício de outra atividade não declarada no CTF/APP. |
Inclusão, observando as respectivas datas de início e de término, de atividades exercidas em período menor que 6 (seis) anos, no caso de descrições das categorias 1 a 20 do Anexo I da Instrução Normativa nº 13, de 2021, ou menor que 5 (cinco anos), no caso das categorias 21 e 22. |
|
|
Data de início de atividades |
A documentação apresentada não é suficiente para comprovar que a data de início da atividade registrada seria outra, diferente da que consta no cadastro. |
Não se aplica. |
|
A atividade para a qual se solicita alteração iniciou em data distinta da data declarada, considerando-se a norma em vigor à época da declaração da atividade. |
Alteração da data de início, conforme norma em vigor à época. |
|
|
A atividade para a qual se solicita alteração é exercida com data de início declarada anterior a 29/06/2018 e a licença ambiental foi emitida em data posterior a 29/06/2018. |
Não há alteração de dados cadastrais a fazer. |
|
|
A atividade para a qual se solicita alteração é exercida com data de início declarada posterior a 29/06/2018 e a licença ambiental foi emitida posterior à data de início. |
Alteração da data de início, conforme norma em vigor à época. |
|
|
Data de término de atividades |
A documentação apresentada não é suficiente para comprovar que a data de término da atividade seria outra, diferente da que consta no cadastro. |
Não se aplica. |
|
A atividade para a qual se solicita alteração de data de término se encerrou em data distinta da data declarada, considerando-se a norma em vigor à época da declaração da atividade. |
Alteração da data de término, conforme norma em vigor à época |
|
|
O início e término de exercício da atividade para a qual se solicita alteração de data de término se deu antes de 29/06/2018 e a atividade foi exercida sem licença ambiental ou com licença ambiental vencida. |
Não há alteração de dados cadastrais a fazer. |
|
|
A atividade para a qual se solicita alteração de data de término foi exercida em período posterior a 29/06/2018, teve licença revogada ou vencida em data posterior a 29/06/2018, para a qual não se constata renovação. |
Alteração da data de término, conforme revogação ou vencimento da licença. |
8.2.5.3. A auditagem da situação cadastral, a partir das auditagens indicadas para decisão em 2ª instância, devem seguir o quadro abaixo.
|
Condição |
Situação cadastral |
|---|---|
|
Se restar, pelo menos, uma atividade ativa na inscrição do requerente |
Ativo |
|
Se não restar uma atividade ativa na inscrição do requerente |
Encerrado |
|
Se todas as atividades forem removidas |
Cadastramento indevido |
|
Se não houver atendimento de notificação de exigência de regularização |
Suspenso para averiguações - inconsistência de dados |
8.2.5.4. Identificar a existência de eventuais não conformidades de inscrição não relacionadas ao requerimento, tais como:
8.2.5.4.1. identificação de exercício de atividades não declaradas;
8.2.5.4.2. declaração de data de início de atividade em desacordo com a norma vigente, para a qual não foi solicitada alteração no requerimento; ou
8.2.5.4.3. declaração de data de término de atividade em desacordo com a norma vigente, para a qual não foi solicitada alteração no requerimento.
8.2.6. Notificar requerente de exigência de regularização de inscrição (Passo 6), conforme Anexo 8.4.4.
8.2.7. Emitir parecer (Passo 7), conforme Anexo 8.4.5.
8.2.8. Decidir em 2ª instância (Passo 8), conforme Anexo 8.4.6.
8.2.9. Executar as ações especificadas na decisão (Passo 9).
8.2.9.1. Executar as auditagens cadastrais, se forem o caso.
8.2.9.2. Executar a auditagem da situação cadastral, se for o caso.
8.2.9.3. Comunicar o requerente da decisão, conforme Anexo 8.4.7.
8.2.9.4. Comunicar a decisão de 2a instância ao NQA de origem, conforme Anexo 8.4.8.
8.2.9.5. No caso de suspensão de inscrição, instruir novo processo relacionado no SEI/Ibama com:
8.2.8.5.1. cópia da notificação de exigência de regularização de inscrição;
8.2.8.5.2. cópia do documento de ciência da notificação;
8.2.8.5.3. cópia da decisão; e
8.2.8.5.4. relatório de alteração de situação cadastral.
8.2.10. Encaminhar o processo ao Secoafi para aplicação dos efeitos tributários da decisão (Passo 10), no caso de atividade das categorias 1 a 20 do CTF/APP (sujeitas à TCFA), conforme documento Anexo 8.4.9.
8.2.11. Elaborar termo de encerramento do processo (Passo 10), conforme Anexo 8.4.10, no caso de:
8.2.11.1. não atendimento de notificação emitida;
8.2.11.2. trânsito em julgado administrativo.
8.3. Documentos válidos para análise de alterações cadastrais.
8.3.1. Documentos válidos para análise de enquadramento de atividade no CTF/APP:
|
Ref. IN Ibama nº 13/2021 |
Tipo |
Fontes |
Locais de consulta |
|---|---|---|---|
|
art. 12; art. 13, I |
Ato aprovativo ambiental ou dispensa de licença |
PNLA |
https://pnla.mma.gov.br/pesquisa-de-licenciamento-ambiental |
|
Sistemas do Ibama |
Anexo 8.4.4. |
||
|
OEMA |
páginas eletrônicas dos órgãos estaduais |
||
|
ODMA |
páginas eletrônicas de órgão distrital |
||
|
OMMA |
páginas eletrônicas dos órgãos municipais |
||
|
Atos normativos de tabela de correspondências do Distrito Federal e estados |
https://www.gov.br/ibama/pt-br/servicos/cadastros/ctf/ctf-app/acts/acts#acts-e-gestao |
||
|
Lista brasileira de empresas importadoras/exportadoras |
https://www.gov.br/produtividade-e-comercio-exterior/pt-br/assuntos/comercio-exterior/estatisticas/empresas-brasileiras-exportadoras-e-importadoras |
||
|
art. 13, II |
Contratos de arrendamento ou locação a terceiros |
Próprio requerente |
Autos do processo |
|
art. 13, III |
Contrato de terceirização para o exercício de atividade obrigada à inscrição |
Próprio requerente |
Autos do processo |
|
art. 14 |
Consórcios |
Próprio requerente |
Autos do processo |
|
art. 15 |
Instrumento de delegação de prestação de serviço passível de licenciamento ambiental |
Próprio requerente |
Autos do processo |
|
art. 16 |
unidade auxiliar |
Próprio requerente |
Autos do processo |
8.3.2. Documentos válidos para análise de data de início:
|
Ref. IN Ibama nº 13/2021 |
Tipo |
Fontes |
Locais de consulta |
|---|---|---|---|
|
art. 24 (pessoa jurídica) |
Data da emissão de ato aprovativo ambiental (licenças, autorizações ou ato equivalente) ou dispensa de licença |
PNLA |
https://pnla.mma.gov.br/pesquisa-de-licenciamento-ambiental |
|
Sistemas do Ibama |
Anexo 8.4.4. |
||
|
OEMA |
páginas eletrônicas dos órgãos estaduais |
||
|
ODMA |
páginas eletrônicas de órgão distrital |
||
|
OMMA |
páginas eletrônicas dos órgãos municipais |
||
|
data de emissão de autorização para revenda varejista de combustíveis automotivos, revendedoras de Gás GLP ou para bases de armazenamentos, terminais e oleoduto |
ANP |
https://cpl.anp.gov.br/anp-cpl-web/public/inicio.xhtml?dswid=-1176 |
|
|
data de emissão de autorização para lavra garimpeira |
ANM |
https://sistemas.anm.gov.br/SCM/ |
|
|
data de inscrição no CNPJ |
RFB |
https://solucoes.receita.fazenda.gov.br/ |
|
|
data de inscrição na Secretaria de Fazenda Distrital ou Estadual |
SINTEGRA |
http://www.sintegra.gov.br/ |
|
|
data de arquivamento de contrato social ou de respectivas alterações |
Próprio requerente |
Autos do processo |
|
|
data de registro de outros atos constitutivos de empresa ou de respectivas alterações |
Próprio requerente |
Autos do processo |
|
|
data de assinatura de contratos de arrendamento ou locação a terceiros |
Próprio requerente |
Autos do processo |
|
|
data de assinatura de contrato de terceirização para o exercício de atividade obrigada à inscrição no CTF/APP |
Próprio requerente |
Autos do processo |
|
|
art. 25 (pessoa física) |
data de emissão de ato aprovativo ambiental (licenças, autorizações ou ato equivalente) ou dispensa de licença |
PNLA |
https://pnla.mma.gov.br/pesquisa-de-licenciamento-ambiental |
|
Sistemas do Ibama |
Anexo 8.4.4. |
||
|
OEMA |
páginas eletrônicas dos órgãos estaduais |
||
|
ODMA |
páginas eletrônicas de órgão distrital |
||
|
OMMA |
páginas eletrônicas dos órgãos municipais |
||
|
data de emissão de autorização para lavra garimpeira |
ANM |
https://sistemas.anm.gov.br/SCM/ |
|
|
data de inscrição no CAEPF |
RFB |
https://solucoes.receita.fazenda.gov.br/ |
|
|
data de inscrição em Secretaria de Fazenda Distrital ou Estadual |
SINTEGRA |
http://www.sintegra.gov.br/ |
8.3.3. Documentos válidos para análise de data de término:
|
Ref. IN Ibama nº 13/2021 |
Tipo |
Fontes |
Locais de consulta |
|---|---|---|---|
|
art. 26 (pessoa jurídica) |
data de validade ou revogação do ato aprovativo ambiental |
PNLA |
https://pnla.mma.gov.br/pesquisa-de-licenciamento-ambiental |
|
Sistemas do Ibama |
Anexo 8.4.4. |
||
|
OEMA |
páginas eletrônicas dos órgãos estaduais |
||
|
OMMA |
páginas eletrônicas dos órgãos municipais |
||
|
data de validade ou revogação de autorização para revenda varejista de combustíveis automotivos, revendedoras de Gás GLP ou para bases de armazenamentos, terminais e oleoduto |
ANP |
https://cpl.anp.gov.br/anp-cpl-web/public/inicio.xhtml?dswid=-1176 |
|
|
data de validade ou revogação de autorização para lavra garimpeira |
ANM |
https://sistemas.anm.gov.br/SCM/ |
|
|
data do arquivamento de distrato social em Junta Comercial ou ato equivalente de dissolução ou sucessão de empresa |
Próprio requerente |
Autos do processo |
|
|
data da baixa de inscrição de CNPJ |
RFB |
https://solucoes.receita.fazenda.gov.br/ |
|
|
data de baixa de inscrição em Secretaria de Fazenda Distrital e Estadual ou a data de outra situação cadastral que represente impedimento definitivo de emissão de nota fiscal |
SINTEGRA |
http://www.sintegra.gov.br/ |
|
|
data de validade ou de revogação de autorização municipal de funcionamento |
Próprio requerente |
Autos do processo |
|
|
data de validade ou de revogação de outras autorizações concedidas pelo Poder Público |
Próprio requerente |
Autos do processo |
|
|
data de última nota fiscal emitida |
Próprio requerente |
Autos do processo |
|
|
data de término que tenha sido determinada por vistoria in loco |
Autos do processo |
Autos do processo |
|
|
art. 27 (pessoa física) |
data de validade ou revogação do ato aprovativo ambiental |
PNLA |
https://pnla.mma.gov.br/pesquisa-de-licenciamento-ambiental |
|
Sistemas do Ibama |
Anexo 8.4.4. |
||
|
OEMA |
páginas eletrônicas dos órgãos estaduais |
||
|
OMMA |
páginas eletrônicas dos órgãos municipais |
||
|
data de validade ou revogação de autorização para lavra garimpeira |
ANM |
https://sistemas.anm.gov.br/SCM/ |
|
|
data de óbito |
Representante do espólio |
Autos do processo |
|
|
data de baixa no CAEPF |
RFB |
https://solucoes.receita.fazenda.gov.br/ |
|
|
data de baixa de inscrição em Secretaria de Fazenda Distrital ou Estadual ou a data de outra situação cadastral que represente impedimento definitivo de emissão de nota fiscal; |
SINTEGRA |
http://www.sintegra.gov.br/ |
|
|
data de validade ou de revogação de outras autorizações concedidas pelo Poder Público |
Próprio requerente |
Autos do processo |
|
|
data de validade, suspensão ou cancelamento de outras licenças concedidas pelo Poder Público |
Próprio requerente |
Autos do processo |
|
|
data de última nota fiscal emitida |
Próprio requerente |
Autos do processo |
8.3.4. Os sistemas do Ibama passíveis de consulta, mediante solicitação de concessão de acesso ou consulta à área gestora):
|
Sistema |
Local de acesso |
|
Sinaflor / DOF / DOF+ |
https://dof-int.ibama.gov.br/ |
|
SISLIC |
https://servicos.ibama.gov.br/licenciamento/consulta_empreendimentos.php |
|
Autorização Ambiental para o Transporte de Produtos Perigosos (AATIPP) |
https://sicafi-int.ibama.gov.br/ (módulo fiscalização) |
|
SISFAUNA |
consulta à área gestora |
|
INFOSERV |
https://infoserv-int.ibama.gov.br/ |
|
Protocolo de Montreal |
https://sicafi-int.ibama.gov.br/ |
|
Agrotóxicos |
consulta à área gestora |
8.4. Modelos de documentos
8.4.1. Ofício de não conhecimento do recurso.
Assunto: Não conhecimento de recurso.
Referência: Caso responda este ofício, indicar expressamente o processo nº [xxxxx.xxxxxx/xxxx-xx].
Sr(a). [NOME COMPLETO – se pessoa física ou NOME DO REPRESENTANTE LEGAL – se pessoa jurídica,
Trata-se de recurso protocolado por V. Sª. no Instituto Brasileiro do Meio Ambiente e dos Recursos Naturais Renováveis (Ibama) no processo sob nº [xxxxx.xxxxxx/xxxx-xx].
A ciência da decisão em 1ª instância ocorreu em dd/mm/aaaa, conforme [identificação do tipo de documento da cientificação] (SEI nº nnnnnnn).
O recurso foi protocolado em dd/mm/aaaa (SEI nº xxxxxxxxx).
Resta configurada a hipótese de não conhecimento do documento por intempestividade, nos termos do art. 63 da Lei nº 9.784, de 29 de janeiro de 1999, arquivando-se o processo.
8.4.2. Notificação para atendimento aos requisitos formais.
Assunto: Notificação para atendimento aos requisitos formais.
Referência: Caso responda este ofício, indicar expressamente o processo nº [xxxxx.xxxxxx/xxxx-xx].
Sr(a). [NOME COMPLETO – se pessoa física ou NOME DO REPRESENTANTE LEGAL – se pessoa jurídica,
Trata-se de requerimento de alteração de dados cadastrais protocolado por V. Sª. no Instituto Brasileiro do Meio Ambiente e dos Recursos Naturais Renováveis (Ibama) no processo sob nº [xxxxx.xxxxxx/xxxx-xx].
Informamos que o requerimento não cumpre os requisitos básicos que trata o art. 6º da Lei nº 9.784, de 29 de janeiro de 1999.
Fica concedido o prazo de 10 (dez) dia para regularização do requerimento.
Transcorrido esse prazo sem a apresentação do solicitado, o processo será arquivado.
8.4.3. Notificação para apresentação de documentação complementar.
Assunto: Notificação para apresentação de documentação complementar.
Referência: Caso responda este ofício, indicar expressamente o processo nº [xxxxx.xxxxxx/xxxx-xx].
Sr(a). [NOME COMPLETO – se pessoa física ou NOME DO REPRESENTANTE LEGAL – se pessoa jurídica,
Trata-se de requerimento de alteração de dados cadastrais protocolizado por V. Sª. no Instituto Brasileiro do Meio Ambiente e dos Recursos Naturais Renováveis (Ibama) no processo sob nº [xxxxx.xxxxxx/xxxx-xx].
O Ibama, com fundamento no art. 26 da Lei nº 9.784, de 29 de janeiro de 1999, e no art. 20 da Instrução Normativa Ibama nº 13, de 23 de agosto de 2021, e com objetivo de dar prosseguimento à análise processual, NOTIFICA V. Sª. a apresentar a seguinte documentação:
[Lista de documentos que podem ser solicitados: Procuração e documento de identificação do procurador; licença de operação, autorização ambiental ou ato similar, emitido por órgão ambiental competente; dispensa de licença ambiental, emitida por órgão ambiental competente; declaração assinada pelo responsável legal da empresa, de que sua atividade não tem obrigação de licença ambiental, e ciente de que, em caso de declaração falsa, ficará sujeito às sanções administrativas, civis e penais aplicáveis; contrato social e respectivas alterações; outros atos constitutivos de empresa e respectivas alterações; contrato de arrendamento ou locação a terceiros; contrato de terceirização para o exercício de atividade sujeita à inscrição no CTF/APP; última nota fiscal emitida.]
A documentação deverá ser apresentada integralmente, conforme relação acima, no prazo de 10 (dez) dias, por meio do módulo de peticionamento eletrônico no SEI/Ibama ou por meio de protocolização em unidade do Ibama.
A não apresentação da documentação no prazo determinado, o processo será arquivado, nos termos do art. 40 da Lei 9.784, de 29 de janeiro de 1999.
8.4.4. Notificação para alegações quanto a não conformidades.
Assunto: Notificação para alegações quanto a não conformidades de inscrição no CTF/APP.
Referência: Caso responda este ofício, indicar expressamente o processo nº [xxxxx.xxxxxx/xxxx-xx].
Sr(a). [NOME COMPLETO – se pessoa física ou NOME DO REPRESENTANTE LEGAL – se pessoa jurídica,
Trata-se de requerimento de alteração de dados cadastrais protocolado por V. Sª. no Instituto Brasileiro do Meio Ambiente e dos Recursos Naturais Renováveis (Ibama) no processo sob nº [xxxxx.xxxxxx/xxxx-xx].
O Ibama, com fundamento no art. 20 da Instrução Normativa Ibama nº 13, de 23 de agosto de 2021, e com base no(a) [LISTAR DOCUMENTOS COMPROBATÓRIOS] verificou as seguintes não conformidades de inscrição no CTF/APP:
[Listar as não conformidades: omissão de declaração de atividades; datas de início ou término incorretas].
Assim, NOTIFICAMOS V.S.a(s) para apresentação de documentação que justifique a situação constatada, no prazo de 10 (dez) dias do recebimento desta.
O não atendimento desta notificação no prazo estipulado ensejará a alteração de dados cadastrais de ofício, nos termos do art. 41 da Instrução Normativa Ibama nº 13, de 23 de agosto de 2021 (e alterações).
O não atendimento desta notificação sujeita a suspensão da inscrição no CTF/APP da pessoa inscrita e apuração de infração ambiental.
Decorrido o prazo da notificação, a decisão em 2ª instância será emitida.
Caso haja declaração de atividade para a qual há cobrança da Taxa de Controle e Fiscalização Ambiental (TCFA), os débitos correspondentes serão gerados a partir da data de início da atividade. (Para mais informações, acesse a página da TCFA no site do Ibama: http://www.ibama.gov.br/tcfa)
Caso haja declaração de atividade para a qual há cobrança de Taxa de Controle e Fiscalização Ambiental (TCFA), o CPF/CNPJ [xxxxxxxxxx] fica sujeito à entrega do Relatório Anual de Atividades Potencialmente Poluidoras ou Utilizadoras de Recursos Ambientais (RAPP), até dia o dia 31 de março de cada ano. Para mais informações, acesso a página do RAPP, no site do Ibama: http://www.ibama.gov.br/relatorios/atividades-poluidoras/relatorio-de-atividades-potencialmente-poluidoras-e-utilizadoras-de-recursos-ambientais-rapp.
IMPORTANTE: A alteração de dados no CTF/APP é feita exclusivamente pela internet, no site do Ibama. Acesse: - https://servicos.ibama.gov.br/ctf/sistema.php.
Consulte também as Fichas Técnicas de Enquadramento das atividades do CTF/APP em: https://www.gov.br/ibama/pt-br/servicos/cadastros/ctf/ctf-app/ftes/ftes-por-categorias.
8.4.5. Parecer técnico instrutório.
1. RELATÓRIO
Trata-se de requerimento de alteração cadastral por parte de [NOME], inscrito sob o CPF/CNPJ nº [xxxxxxxxxx], que solicita as seguintes alterações no CTF/APP:
- [LISTAR ALTERAÇÕES SOLICITADAS].
O requerente alega [síntese das alegações relacionadas a enquadramento de atividades e/ou alteração de datas de início e/ou término e que sejam relevantes ao escopo da manifestação] e requer [síntese dos requerimentos relacionados a enquadramento de atividades e/ou alteração de datas de início e/ou término].
Em análise na 1ª instância, concluiu-se que [FAZER SÍNTESE DA DECISÃO DA 1ª INSTÂNCIA].
O requerente foi notificado da Decisão em 1ª instância em [xx/xx/xxxx], por meio do [INSERIR NÚUMERO DO DOCUMENTO SEI] e apresentou recurso tempestivo em [xx/xx/xxxx].
No recurso, o requerente alega [síntese das alegações relacionadas a enquadramento de atividades e/ou alteração de datas de início e/ou término e que sejam relevantes ao escopo da manifestação] e requer [síntese dos requerimentos relacionados a enquadramento de atividades e/ou alteração de datas de início e/ou término].
É o relatório.
2. DOCUMENTOS DO PROCESSO
Constam no processo os seguintes documentos:
- [LISTAR DOCUMENTOS RELEVANTES PARA ANÁLISE DO REQUERIMENTO].
3. ANÁLISE
Constam no CTF/APP do requerente as seguintes atividades:
[Código xx-xx] – Descrição [Xxxxxxxxxxx]; Data de início: [xx/xx/xxxx]; Data de término (se houver): [xx/xx/xxxx];
[Código XX-XX] – Descrição [Xxxxxxxxxxx]; Data de início: [xx/xx/xxxx]; Data de término (se houver): [xx/xx/xxxx];
...
A obrigação de inscrição no CTF/APP está caracterizada a partir do momento em que incide, sobre a atividade exercida, o controle ambiental exercido pelos órgãos competentes estabelecido em norma federal ou de abrangência nacional.
De acordo com a documentação analisada, a situação das atividades exercidas pelo requerente é a disposta abaixo:
[XX-XX], com data de início em [XX/XX/XXXX], e data de término (se houver) em [XX/XX/XXXX];
[XX-XX], com data de início em [XX/XX/XXXX], e data de término (se houver) em [XX/XX/XXXX];
...
A análise foi realizada com base [LISTAR OS DOCUMENTOS QUE PERMITIRAM AS CONCLUSÕES ACIMA].
Registre-se que não é objeto da presente Parecer a manutenção ou o cancelamento de taxas, mas tão somente a análise relacionada ao enquadramento, às datas de início e término das atividades realizadas pelo Requerente, bem como o correto enquadramento junto ao CTF/APP, com base na Instrução Normativa nº 13/2021 e alterações.
4. CONCLUSÕES
Conclui-se que pela [PROCEDÊNCIA / PROCEDÊNCIA PARCIAL / IMPROCEDÊNCIA] do requerimento.
(SE PROCEDENTE / PROCEDENTE PARCIALMENTE)
As atividades no CTF/APP do requerente devem ser alteradas, conforme abaixo:
Quanto às atividades e datas:
Quanto à situação cadastral:
(SE IMPROCEDENTE)
As atividades no CTF/APP do Requerente não devem ser alteradas.
À consideração superior.
8.4.6. Decisão em 2ª instância.
1. DO RELATÓRIO
1.1 Trata-se de requerimento de alteração cadastral por parte de [NOME], inscrito sob o CPF/CNPJ nº [xxxxxxxxxx].
1.2. [Informar se houve notificações no curso da instrução e respectiva situação de atendimento].
1.3. As alegações do requerente que se referem à:
[Enquadramento - especificar]
[Data de início - especificar]
[Data de término - especificar]
[Suspensão temporária de atividades - especificar]
1.4. Constam no CTF/APP do requerente as seguintes atividades:
[Código xx-xx] – Descrição [Xxxxxxxxxxx]; Data de início: [xx/xx/xxxx]; Data de término (se houver): [xx/xx/xxxx];
[Código XX-XX] – Descrição [Xxxxxxxxxxx]; Data de início: [xx/xx/xxxx]; Data de término (se houver): [xx/xx/xxxx];
1.5. O requerente solicita [síntese das solicitações].
1.6. Os documentos instruídos no processo são:
[Listar documentos]
1.7. [Informar se há decisões administrativas anteriores para pedidos iguais e para o mesmo estabelecimento].
1.8. [Informar se há constatações de irregularidades referentes a atos aprovativos].
2. DA MOTIVAÇÃO
2.1. A obrigação de inscrição no CTF/APP está caracterizada a partir do momento em que incide, sobre a atividade exercida, o controle ambiental exercido pelos órgãos competentes estabelecido em norma federal ou de abrangência nacional.
2.2. O pleito do requerente é [PROCEDENTE, PARCIALMENTE PROCEDENTE OU IMPROCEDENTE].
2.3. De acordo com a documentação analisada, a situação das atividades exercidas pelo requerente é a disposta abaixo:
[XX-XX], com data de início em [XX/XX/XXXX], e data de término (se houver) em [XX/XX/XXXX];
[XX-XX], com data de início em [XX/XX/XXXX], e data de término (se houver) em [XX/XX/XXXX];
2.4. [Informar providências quanto à constatação de não conformidades – notificação e auditagem de ofício, se houver; e justificar];
3. DA FUNDAMENTAÇÃO
3.1. Os dispositivos normativos em que se basearam a análise foram [Instrução Normativa nº 13/2021; OTN de enquadramento no CTF/APP; decisões de 1ª instância em processo administrativo de CTF/APP; decisões de 2ª instância em processo administrativo de CTF/APP].
4. DA DECISÃO
4.1. Pelo exposto, decido pelo [DEFERIMENTO, DEFERIMENTO PARCIAL OU INDEFERIMENTO] dos pedidos do requerimento.
4.2. [Listar dados de inscrição pendentes de alteração, se houver].
5. DAS PROVIDÊNCIAS
[EM CASO DE DEFERIMENTO OU DEFERIMENTO PARCIAL]
5.1. As atividades no CTF/APP do Requerente devem ser auditadas, conforme abaixo:
Quanto às atividades e datas:
Quanto à situação cadastral:
5.2. Notifique-se o requerente.
5.3. Caso não haja apresentação de recurso contra a decisão no prazo de 20 (vinte) dias, a contar do recebimento da notificação, o processo será arquivado.
5.4. [No caso de suspensão de inscrição devido à não regularização pelo requerente, após a notificação, informar a abertura de processo relacionado no SEI/Ibama, que deverá ser direcionado ao núcleo de fiscalização da Superintendência para apuração de infração ambiental.]
[EM CASO DE INDEFERIMENTO]
5.1. As atividades no CTF/APP do requerente não devem ser alteradas.
5.2. Caso não haja apresentação de recurso contra a decisão no prazo de 20 (vinte) dias, a contar do recebimento da notificação, o processo será arquivado.
5.3. [No caso de suspensão de inscrição devido à não regularização pelo requerente, após a notificação, informar a abertura de processo relacionado no SEI/Ibama, que deverá ser direcionado ao núcleo de fiscalização da Superintendência para apuração de infração ambiental.]
8.4.7. Ofício de comunicação da decisão em 2ª instância
Assunto: Comunicação de decisão em 2ª instância.
Referência: Caso responda este ofício, indicar expressamente o processo nº [xxxxx.xxxxxx/xxxx-xx].
Sr(a). [NOME COMPLETO – se pessoa física ou NOME DO REPRESENTANTE LEGAL – se pessoa jurídica,
Trata-se de requerimento de alteração de dados cadastrais protocolado por V. Sª. no Instituto Brasileiro do Meio Ambiente e dos Recursos Naturais Renováveis (Ibama) no processo sob nº [xxxxx.xxxxxx/xxxx-xx].
Informamos que o pleito foi [DEFERIDO, DEFERIDO PARCIALMENTE OU INDEFERIDO], em razão de [justificativa].
Desta decisão não cabe mais recurso administrativo.
Anexo:
Decisão em 2ª instância
8.4.8. Despacho de comunicação da Decisão em 2ª instância ao NQA de origem.
AO NQA-[XX],
Cientificado o interessado de decisão em 2ª instância, encaminha-se o presente processo para:
- ciência do trânsito em julgado do processo administrativo [SEI nº XXXX]; e
- arquivamento na origem.
8.4.9. A Despacho de encaminhamento de processo ao Secoafi.
Assunto: Alteração de dados cadastrais no CTF/APP
Ao Secoafi,
Encaminho a Decisão SEI nº [xxxxx] para aplicação dos efeitos tributários.
Redes Sociais